Odpowiedz 
 
Ocena wątku:
  • 0 Głosów - 0 Średnio
  • 1
  • 2
  • 3
  • 4
  • 5
NWT-200
SP6AN Offline
Włodek
*

Liczba postów: 48
Dołączył: 09-11-2009
Post: #14
RE: NWT-200
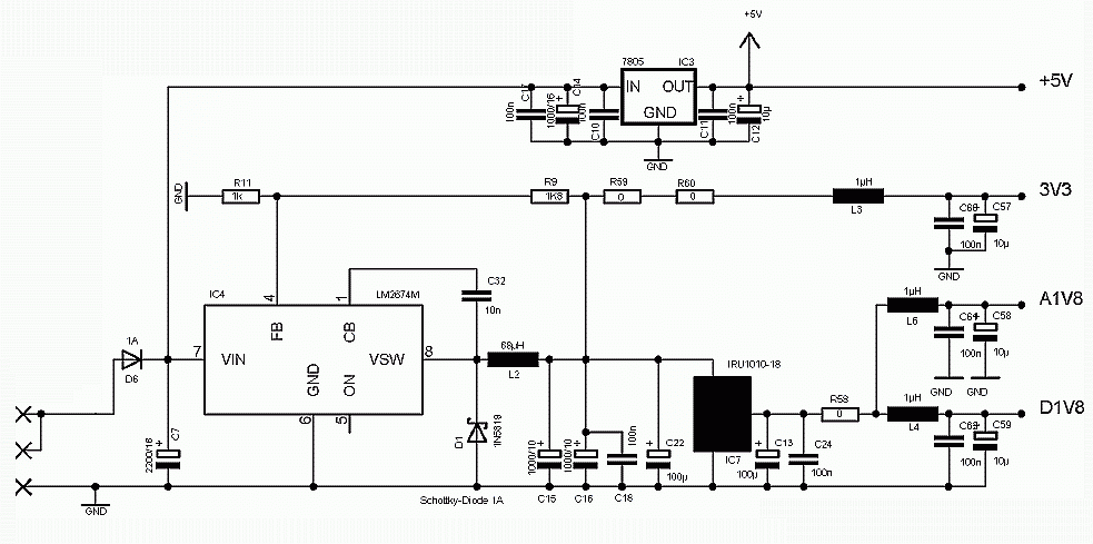
Ja raczej sądzę, że użyty tu LM2674 jest dla tego układu za słaby, jednak dopiero składam NWT więc nie wiem jakie prądy płyną w poszczególnych gałęziach zasilania.


Załączone pliki Miniatury
İmage
27-09-2010 16:46
Znajdź wszystkie posty użytkownika Odpowiedz cytując ten post
Odpowiedz 


Wiadomości w tym wątku
NWT-200 - SP5FCI - 10-01-2010, 15:32
RE: NWT-200 - SP5AQT - 10-01-2010, 21:00
RE: NWT-200 - SP8BAI - 10-01-2010, 21:39
RE: NWT-200 - SP5FCI - 11-01-2010, 0:26
RE: NWT-200 - SP5AQT - 11-01-2010, 10:49
RE: NWT-200 - SP5AQT - 15-01-2010, 11:44
RE: NWT-200 - SQ8AQX - 16-03-2010, 19:17
RE: NWT-200 - SQ8GUM - 05-08-2010, 18:29
RE: NWT-200 - SQ6RDY - 26-09-2010, 19:28
RE: NWT-200 - SQ6OXK - 26-09-2010, 21:16
RE: NWT-200 - SQ6RDY - 26-09-2010, 23:31
RE: NWT-200 - SQ6OXK - 27-09-2010, 9:21
RE: NWT-200 - SP6AN - 27-09-2010, 12:33
RE: NWT-200 - SP6AN - 27-09-2010 16:46
RE: NWT-200 - SQ6RDY - 27-09-2010, 18:34
RE: NWT-200 - SQ6RDY - 30-09-2010, 8:31
RE: NWT-200 - SQ6OXK - 30-09-2010, 14:20
RE: NWT-200 - SQ6RDY - 30-09-2010, 18:22
RE: NWT-200 - SQ6OXK - 30-09-2010, 19:06
RE: NWT-200 - SQ6RDY - 04-10-2010, 11:46
RE: NWT-200 - SQ6OXK - 04-10-2010, 13:24
RE: NWT-200 - SQ6RDY - 04-10-2010, 21:47
RE: NWT-200 - SP9MQH - 06-10-2010, 23:26
RE: NWT-200 - SP2QCA - 07-10-2010, 10:51
RE: NWT-200 - SQ6RDY - 07-10-2010, 0:13
RE: NWT-200 - SQ6RDY - 31-10-2010, 1:09
RE: NWT-200 - SP2QCA - 31-10-2010, 11:23
RE: NWT-200 - SQ6RDY - 31-10-2010, 17:58
RE: NWT-200 - SP2QCA - 31-10-2010, 18:07
RE: NWT-200 - SQ6RDY - 31-10-2010, 18:37
RE: NWT-200 - SQ4AVS - 01-11-2010, 8:54
RE: NWT-200 - SQ6RDY - 01-11-2010, 14:25
RE: NWT-200 - SQ4AVS - 01-11-2010, 19:35
RE: NWT-200 - SQ6RDY - 02-11-2010, 0:26
RE: NWT-200 - SQ4AVS - 02-11-2010, 8:46
RE: NWT-200 - SP5AQT - 02-11-2010, 10:16
RE: NWT-200 - SQ4AVS - 02-11-2010, 11:17
RE: NWT-200 - SQ6RDY - 02-11-2010, 21:10
RE: NWT-200 - SP2QCA - 03-11-2010, 0:21
RE: NWT-200 - SQ4AVS - 03-11-2010, 10:03
RE: NWT-200 - SQ6RDY - 03-11-2010, 13:29
RE: NWT-200 - SQ6RDY - 17-11-2010, 22:01
RE: NWT-200 - SQ4AVS - 17-11-2010, 22:14
RE: NWT-200 - SQ6RDY - 18-11-2010, 21:01
RE: NWT-200 - SP4HKQ - 09-01-2011, 12:49
RE: NWT-200 - SP5MNL - 04-11-2011, 14:37
RE: NWT-200 - SQ8Z - 23-11-2011, 23:38
RE: NWT-200 - SP9SNC - 24-11-2011, 1:06
RE: NWT-200 - SQ8Z - 24-11-2011, 2:41
RE: NWT-200 - SP4SKP - 25-11-2011, 22:09
RE: NWT-200 - SP7ROH - 26-11-2011, 0:31
RE: NWT-200 - SQ5IZX - 07-11-2013, 2:20
RE: NWT-200 - SQ1GYQ - 26-11-2011, 13:21
RE: NWT-200 - SP7ROH - 13-05-2012, 19:13
RE: NWT-200 - SP4HKQ - 11-03-2012, 13:31
RE: NWT-200 - SQ8Z - 11-03-2012, 21:32
RE: NWT-200 - SP4HKQ - 12-03-2012, 11:35
RE: NWT-200 - SQ8Z - 12-03-2012, 12:33
RE: NWT-200 - SP4HKQ - 12-03-2012, 20:21
RE: NWT-200 - SP3SWJ - 12-03-2012, 23:36
RE: NWT-200 - SQ8Z - 13-03-2012, 1:18
RE: NWT-200 - SP4HKQ - 13-03-2012, 9:58
RE: NWT-200 - SQ1GYQ - 13-03-2012, 10:58
RE: NWT-200 - SP3IQ - 23-04-2012, 18:13
RE: NWT-200 - SP3SWJ - 23-04-2012, 23:47
RE: NWT-200 - SP3SWJ - 23-04-2012, 18:49
RE: NWT-200 - SP3IQ - 23-04-2012, 21:42
RE: NWT-200 - SQ1GYQ - 23-04-2012, 22:12
RE: NWT-200 - SP3SWJ - 23-04-2012, 22:19
RE: NWT-200 - SP3IQ - 23-04-2012, 23:35
RE: NWT-200 - 3Z9N - 24-04-2012, 11:04
RE: NWT-200 - SQ4AVS - 23-08-2013, 21:52
RE: NWT-200 - SP5FCS - 04-09-2013, 22:31
RE: NWT-200 - SP5BMP - 05-09-2013, 16:32
RE: NWT-200 - SQ4AVS - 05-09-2013, 17:16
RE: NWT-200 - SP5BMP - 05-09-2013, 17:19
RE: NWT-200 - SQ4AVS - 05-09-2013, 17:50
RE: NWT-200 - SP5FCS - 11-09-2013, 21:11
RE: NWT-200 - SP3IQ - 12-09-2013, 11:06
RE: NWT-200 - SP5FCS - 26-09-2013, 19:36
RE: NWT-200 - SQ4AVS - 26-09-2013, 19:48
RE: NWT-200 - SP5FCS - 26-09-2013, 20:08
RE: NWT-200 - SQ4AVS - 26-09-2013, 20:58
RE: NWT-200 - SQ9GAC - 07-11-2013, 7:08
RE: NWT-200 - SP9SNC - 02-01-2014, 16:38
RE: NWT-200 - SQ5IZX - 08-01-2016, 13:36
RE: NWT-200 - SP6VGX - 11-01-2016, 12:19
RE: NWT-200 - SQ5IZX - 13-01-2016, 19:06
RE: NWT-200 - SP4HKQ - 13-01-2016, 21:15
RE: NWT-200 - SQ5IZX - 13-01-2016, 21:22
RE: NWT-200 - SP4HKQ - 13-01-2016, 21:27
RE: NWT-200 - SQ5IZX - 13-01-2016, 21:59
RE: NWT-200 - SP4HKQ - 14-01-2016, 11:20
RE: NWT-200 - SQ5IZX - 14-01-2016, 11:34
RE: NWT-200 - SP6VGX - 15-01-2016, 14:16
RE: NWT-200 - SP4EJT - 16-01-2016, 10:19
RE: NWT-200 - SP6LUN - 16-01-2016, 14:01
RE: NWT-200 - SP6VGX - 16-01-2016, 11:31
RE: NWT-200 - SP9RQA - 16-01-2016, 13:41
RE: NWT-200 - SP6VGX - 16-01-2016, 14:38
RE: NWT-200 - SP4SR - 15-02-2018, 14:57
RE: NWT-200 - SP8GPQ - 24-04-2018, 12:04
RE: NWT-200 - SQ7GVU - 25-04-2018, 8:10
RE: NWT-200 - SP8GPQ - 25-04-2018, 10:04
RE: NWT-200 - SP8GPQ - 21-06-2018, 19:40
RE: NWT-200 - SP9SNC - 21-06-2018, 20:17
RE: NWT-200 - SP8GPQ - 21-06-2018, 20:34
RE: NWT-200 - SP9SNC - 21-06-2018, 20:53
RE: NWT-200 - SP8GPQ - 21-06-2018, 21:17
RE: NWT-200 - SP8GPQ - 05-03-2019, 11:16
RE: NWT-200 - SP9FKP - 06-03-2019, 20:54
RE: NWT-200 - SP8GPQ - 27-10-2019, 9:42

Skocz do:


Użytkownicy przeglądający ten wątek: 1 gości