Odpowiedz 
 
Ocena wątku:
  • 4 Głosów - 4.5 Średnio
  • 1
  • 2
  • 3
  • 4
  • 5
Mini transceiver PSK NIKI 80
SP7NJR Offline
Nowicjusz
*

Liczba postów: 10
Dołączył: 31-05-2010
Post: #1
Mini transceiver PSK NIKI 80
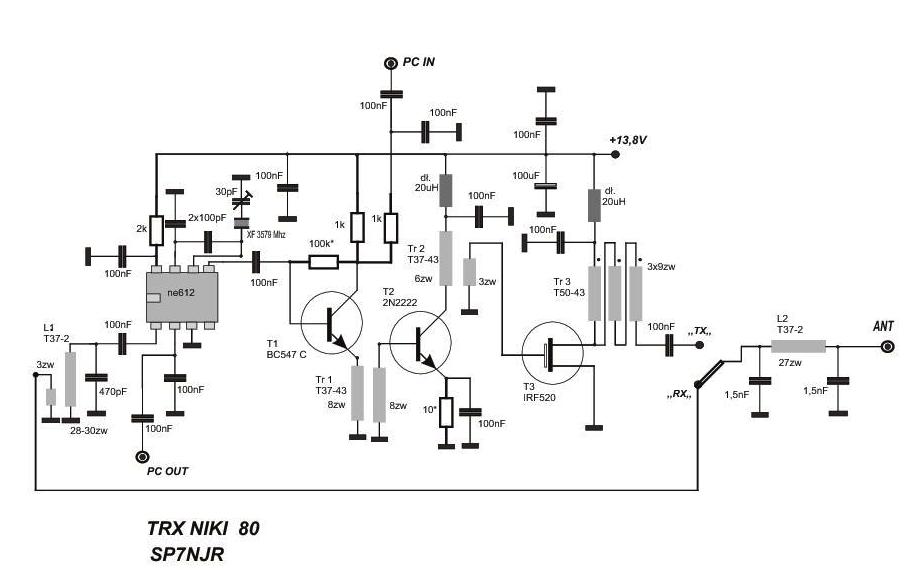
W związku z pytaniami Kolegów o szczegóły konstrukcji mojego urządzenie zamieszczam schemat transceivera, zdjęcia oraz krótki opis.

Pozdrawiam Paweł SP7NJR


Załączone pliki Miniatury
İmage İmage İmage

.pdf  NIKI 80 - schemat.pdf (Rozmiar: 22.12 KB / Pobrań: 5987)
.pdf  MIKI 80 - DIGI VOX.pdf (Rozmiar: 16.1 KB / Pobrań: 4554)
.doc  MINI TRANSCEIVER PSK.doc (Rozmiar: 23 KB / Pobrań: 4625)
14-09-2010 20:12
Znajdź wszystkie posty użytkownika Odpowiedz cytując ten post
Odpowiedz 


Wiadomości w tym wątku
Mini transceiver PSK NIKI 80 - SP7NJR - 14-09-2010 20:12

Skocz do:


Użytkownicy przeglądający ten wątek: 1 gości