Odpowiedz 
 
Ocena wątku:
  • 0 Głosów - 0 Średnio
  • 1
  • 2
  • 3
  • 4
  • 5
Pomiar indukcyjności przy użyciu Max6
SP6AUO Offline
Andrzej
*****

Liczba postów: 1,051
Dołączył: 20-09-2009
Post: #14
RE: Pomiar indukcyjności przy użyciu Max6
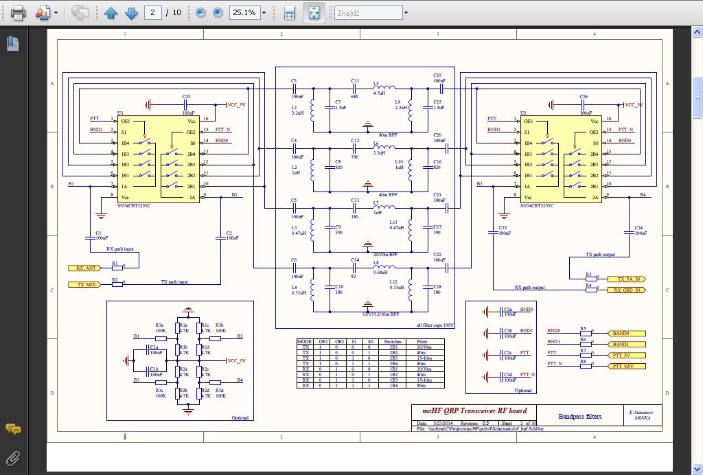
İmage ,
Tu ten filtr siedzi.

Andrzej
08-10-2016 12:56
Znajdź wszystkie posty użytkownika Odpowiedz cytując ten post
Odpowiedz 


Wiadomości w tym wątku
RE: Pomiar indukcyjności przy użyciu Max6 - SP6AUO - 08-10-2016 12:56

Skocz do:


Użytkownicy przeglądający ten wątek: 1 gości