Odpowiedz 
 
Ocena wątku:
  • 4 Głosów - 4.5 Średnio
  • 1
  • 2
  • 3
  • 4
  • 5
Analizator EU1KY
SP6AUO Offline
Andrzej
*****

Liczba postów: 1,051
Dołączył: 20-09-2009
Post: #40
RE: Analizator EU1KY
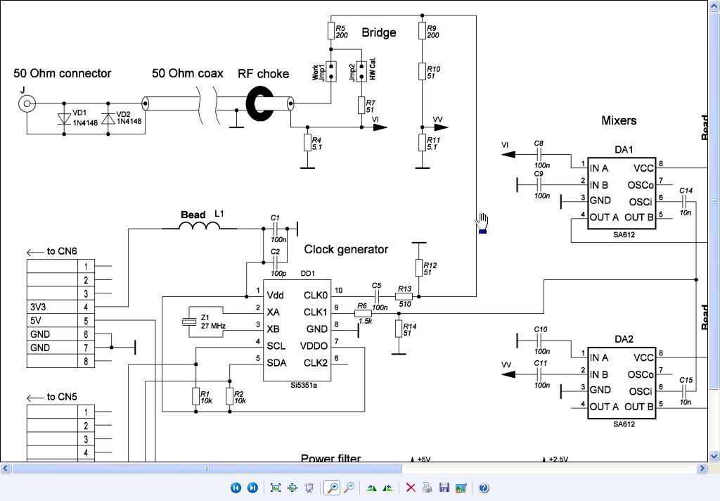
Mam poważne zastrzeżenia co do tej masy.Wychodzi,że R4 jest cały czas z dwóch stron na masie a co za tym idzie wyjście VI też cały czas jest na masie.
İmage
Przy takim połączeniu mój system zrobił się halted przy próbie kalibracji.

Andrzej
(Ten post był ostatnio modyfikowany: 01-10-2016 10:30 przez SP6AUO.)
01-10-2016 10:09
Znajdź wszystkie posty użytkownika Odpowiedz cytując ten post
Odpowiedz 


Wiadomości w tym wątku
Analizator EU1KY - SP9FKP - 03-09-2016, 22:21
RE: Analizator EU1KY - SP9MRN - 04-09-2016, 13:33
RE: Analizator EU1KY - SP6LTP - 04-09-2016, 14:23
RE: Analizator EU1KY - SP9FKP - 04-09-2016, 15:52
RE: Analizator EU1KY - SP6AUO - 13-09-2016, 17:01
RE: Analizator EU1KY - SP9FKP - 13-09-2016, 18:32
RE: Analizator EU1KY - SP6AUO - 13-09-2016, 18:50
RE: Analizator EU1KY - SQ8MVY - 13-09-2016, 19:40
RE: Analizator EU1KY - SP9FKP - 13-09-2016, 19:29
RE: Analizator EU1KY - SP6AUO - 13-09-2016, 19:54
RE: Analizator EU1KY - SQ8MVY - 13-09-2016, 20:01
RE: Analizator EU1KY - SP6AUO - 13-09-2016, 20:33
RE: Analizator EU1KY - SP9FKP - 13-09-2016, 20:46
RE: Analizator EU1KY - SP6AUO - 13-09-2016, 21:05
RE: Analizator EU1KY - SP6AUO - 25-09-2016, 13:24
RE: Analizator EU1KY - SP9FKP - 25-09-2016, 13:59
RE: Analizator EU1KY - SP6AUO - 26-09-2016, 12:11
RE: Analizator EU1KY - SP9FKP - 26-09-2016, 12:48
RE: Analizator EU1KY - SP6AUO - 26-09-2016, 14:15
RE: Analizator EU1KY - SP9FKP - 26-09-2016, 14:32
RE: Analizator EU1KY - SP6AUO - 26-09-2016, 22:02
RE: Analizator EU1KY - SP4LVC - 26-09-2016, 23:01
RE: Analizator EU1KY - SP6AUO - 27-09-2016, 4:45
RE: Analizator EU1KY - SP9FKP - 27-09-2016, 9:43
RE: Analizator EU1KY - SP4LVC - 27-09-2016, 9:43
RE: Analizator EU1KY - SP9FKP - 27-09-2016, 10:00
RE: Analizator EU1KY - SQ8MVY - 27-09-2016, 10:00
RE: Analizator EU1KY - SP6AUO - 27-09-2016, 12:14
RE: Analizator EU1KY - SP9FKP - 27-09-2016, 13:19
RE: Analizator EU1KY - SP6AUO - 27-09-2016, 14:30
RE: Analizator EU1KY - SP9FKP - 27-09-2016, 14:38
RE: Analizator EU1KY - SP8GPQ - 24-05-2019, 16:46
RE: Analizator EU1KY - SP2JQR - 27-09-2016, 15:39
RE: Analizator EU1KY - SP2JH - 27-09-2016, 16:31
RE: Analizator EU1KY - SP6AUO - 27-09-2016, 16:44
RE: Analizator EU1KY - SP9FKP - 27-09-2016, 17:57
RE: Analizator EU1KY - SP6AUO - 29-09-2016, 13:18
RE: Analizator EU1KY - SP9FKP - 30-09-2016, 10:30
RE: Analizator EU1KY - SP9FKP - 16-10-2016, 18:28
RE: Analizator EU1KY - SP6AUO - 30-09-2016, 13:59
RE: Analizator EU1KY - SP9FKP - 30-09-2016, 19:32
RE: Analizator EU1KY - SP6AUO - 01-10-2016 10:09
RE: Analizator EU1KY - SP9FKP - 01-10-2016, 11:13
RE: Analizator EU1KY - SP6AUO - 01-10-2016, 12:01
RE: Analizator EU1KY - SP9FKP - 01-10-2016, 16:15
RE: Analizator EU1KY - SP6AUO - 01-10-2016, 19:43
RE: Analizator EU1KY - SP9FKP - 01-10-2016, 20:14
RE: Analizator EU1KY - SP6AUO - 01-10-2016, 20:55
RE: Analizator EU1KY - SP9FKP - 01-10-2016, 21:00
RE: Analizator EU1KY - SP6AUO - 02-10-2016, 9:25
RE: Analizator EU1KY - SP9FKP - 02-10-2016, 10:18
RE: Analizator EU1KY - SP6AUO - 02-10-2016, 11:29
RE: Analizator EU1KY - SP9FKP - 02-10-2016, 14:32
RE: Analizator EU1KY - SP6AUO - 02-10-2016, 15:29
RE: Analizator EU1KY - SP9FKP - 02-10-2016, 15:58
RE: Analizator EU1KY - SP6AUO - 03-10-2016, 9:21
RE: Analizator EU1KY - SP9FKP - 05-10-2016, 12:26
RE: Analizator EU1KY - SP4LVC - 05-10-2016, 18:08
RE: Analizator EU1KY - SQ8MVY - 05-10-2016, 23:51
RE: Analizator EU1KY - SP9FKP - 06-10-2016, 5:41
RE: Analizator EU1KY - SP9AWP - 06-10-2016, 6:24
RE: Analizator EU1KY - SP9FKP - 06-10-2016, 7:26
RE: Analizator EU1KY - SP9FKP - 06-10-2016, 10:54
RE: Analizator EU1KY - SP5KC - 06-10-2016, 22:41
RE: Analizator EU1KY - SP9FKP - 09-10-2016, 9:53
RE: Analizator EU1KY - SQ8AQX - 09-11-2016, 15:37
RE: Analizator EU1KY - SP6AUO - 11-10-2016, 19:21
RE: Analizator EU1KY - SP9FKP - 11-10-2016, 20:31
RE: Analizator EU1KY - SP2GSI - 15-10-2016, 14:38
RE: Analizator EU1KY - SP9FKP - 15-10-2016, 15:06
RE: Analizator EU1KY - SP2GSI - 15-10-2016, 16:02
RE: Analizator EU1KY - SP9FKP - 10-11-2016, 8:41
RE: Analizator EU1KY - SP9KN - 15-10-2016, 16:11
RE: Analizator EU1KY - SP9RQA - 15-10-2016, 20:02
RE: Analizator EU1KY - SP9FKP - 15-10-2016, 20:14
RE: Analizator EU1KY - SP6AUO - 15-10-2016, 20:31
RE: Analizator EU1KY - SP9RQA - 15-10-2016, 20:42
RE: Analizator EU1KY - SP4LVC - 16-10-2016, 11:42
RE: Analizator EU1KY - SP9KN - 16-10-2016, 14:23
RE: Analizator EU1KY - SP6AUO - 16-10-2016, 14:32
RE: Analizator EU1KY - AdamC - 16-10-2016, 15:54
RE: Analizator EU1KY - SQ8MVY - 16-10-2016, 19:43
RE: Analizator EU1KY - SP9KN - 16-10-2016, 18:17
RE: Analizator EU1KY - SP9KN - 24-10-2016, 11:58
RE: Analizator EU1KY - SP3VPA - 24-10-2016, 16:11
RE: Analizator EU1KY - SP6AUO - 24-10-2016, 17:52
RE: Analizator EU1KY - SP9FKP - 25-10-2016, 7:25
RE: Analizator EU1KY - SP3VPA - 25-10-2016, 9:29
RE: Analizator EU1KY - SP9KN - 26-10-2016, 18:45
RE: Analizator EU1KY - SP9FKP - 26-10-2016, 19:17
RE: Analizator EU1KY - SP9KN - 26-10-2016, 21:46
RE: Analizator EU1KY - SP9FKP - 27-10-2016, 9:26
RE: Analizator EU1KY - SP6AUO - 27-10-2016, 9:55
RE: Analizator EU1KY - SP9KN - 29-10-2016, 11:01
RE: Analizator EU1KY - SP5KC - 31-10-2016, 14:35
RE: Analizator EU1KY - SP9FKP - 31-10-2016, 15:15
RE: Analizator EU1KY - SP5KC - 31-10-2016, 19:10
RE: Analizator EU1KY - SP6AUO - 01-11-2016, 11:43
RE: Analizator EU1KY - SP4LVC - 01-11-2016, 19:53
RE: Analizator EU1KY - SP6LTP - 01-11-2016, 20:35
RE: Analizator EU1KY - SP9FKP - 02-11-2016, 7:59
RE: Analizator EU1KY - SP4LVC - 02-11-2016, 10:31
RE: Analizator EU1KY - SP9FKP - 02-11-2016, 10:53
RE: Analizator EU1KY - SP6AUO - 02-11-2016, 15:12
RE: Analizator EU1KY - SP9FKP - 02-11-2016, 15:27
RE: Analizator EU1KY - SP6AUO - 02-11-2016, 16:30
RE: Analizator EU1KY - SP2JQR - 03-11-2016, 9:17
RE: Analizator EU1KY - SP6AUO - 03-11-2016, 15:55
RE: Analizator EU1KY - SP2JQR - 03-11-2016, 16:17
RE: Analizator EU1KY - SP8LNG - 03-11-2016, 17:17
RE: Analizator EU1KY - SP6AUO - 03-11-2016, 21:40
RE: Analizator EU1KY - SP9FKP - 03-11-2016, 21:44
RE: Analizator EU1KY - SP6AUO - 03-11-2016, 22:46
RE: Analizator EU1KY - SP2JQR - 04-11-2016, 14:50
RE: Analizator EU1KY - SP4EJT - 04-11-2016, 14:51
RE: Analizator EU1KY - SP9FKP - 04-11-2016, 15:06
RE: Analizator EU1KY - SP2JQR - 04-11-2016, 15:09
RE: Analizator EU1KY - SP9FKP - 04-11-2016, 15:34
RE: Analizator EU1KY - SP2JQR - 04-11-2016, 16:26
RE: Analizator EU1KY - SP6AUO - 04-11-2016, 17:54
RE: Analizator EU1KY - SP9FKP - 04-11-2016, 20:07
RE: Analizator EU1KY - SP4LVC - 05-11-2016, 14:05
RE: Analizator EU1KY - SP9KN - 06-11-2016, 10:05
RE: Analizator EU1KY - SP4LVC - 06-11-2016, 10:15
RE: Analizator EU1KY - SP9FKP - 06-11-2016, 10:55
RE: Analizator EU1KY - SP4LVC - 06-11-2016, 12:41
RE: Analizator EU1KY - SP9HVW - 06-11-2016, 12:54
RE: Analizator EU1KY - SP9KN - 06-11-2016, 13:05
RE: Analizator EU1KY - SP9FKP - 06-11-2016, 13:22
RE: Analizator EU1KY - SP4LVC - 06-11-2016, 14:50
RE: Analizator EU1KY - SP3IQ - 06-11-2016, 14:59
RE: Analizator EU1KY - SP9HVW - 06-11-2016, 15:58
RE: Analizator EU1KY - SQ3GOK - 07-11-2016, 17:44
RE: Analizator EU1KY - SP9KN - 06-11-2016, 21:40
RE: Analizator EU1KY - SQ7BCN - 07-11-2016, 8:15
RE: Analizator EU1KY - SP5CGI - 07-11-2016, 16:14
RE: Analizator EU1KY - SP9HVW - 07-11-2016, 23:21
RE: Analizator EU1KY - SP4LVC - 08-11-2016, 12:40
RE: Analizator EU1KY - SP6IFN - 08-11-2016, 14:15
RE: Analizator EU1KY - SQ7BCN - 08-11-2016, 15:14
RE: Analizator EU1KY - Qmar - 08-11-2016, 18:04
RE: Analizator EU1KY - SQ1GYQ - 08-11-2016, 18:16
RE: Analizator EU1KY - Qmar - 08-11-2016, 18:49
RE: Analizator EU1KY - SP9FKP - 08-11-2016, 18:59
RE: Analizator EU1KY - SQ7BCN - 08-11-2016, 21:31
RE: Analizator EU1KY - Qmar - 08-11-2016, 22:12
RE: Analizator EU1KY - SP2GSI - 10-11-2016, 11:17
RE: Analizator EU1KY - SP4LVC - 10-11-2016, 11:48
RE: Analizator EU1KY - SP9FKP - 10-11-2016, 12:37
RE: Analizator EU1KY - SQ7BCN - 10-11-2016, 14:26
RE: Analizator EU1KY - SP4LVC - 10-11-2016, 16:22
RE: Analizator EU1KY - SQ7BCN - 10-11-2016, 23:20
RE: Analizator EU1KY - SP5CGI - 11-11-2016, 1:22
RE: Analizator EU1KY - SP8LNG - 11-11-2016, 9:54
RE: Analizator EU1KY - SP5CGI - 11-11-2016, 11:06
RE: Analizator EU1KY - SP8LNG - 11-11-2016, 11:37
RE: Analizator EU1KY - SP5CGI - 11-11-2016, 20:06
RE: Analizator EU1KY - SP4LVC - 11-11-2016, 20:21
RE: Analizator EU1KY - SP9FKP - 11-11-2016, 20:50
RE: Analizator EU1KY - SP4LVC - 12-11-2016, 11:53
RE: Analizator EU1KY - SP6AUO - 12-11-2016, 13:15
RE: Analizator EU1KY - SP4LVC - 12-11-2016, 14:48
RE: Analizator EU1KY - SP2GNB - 12-11-2016, 16:51
RE: Analizator EU1KY - SP9FKP - 12-11-2016, 17:16
RE: Analizator EU1KY - SP2GNB - 12-11-2016, 22:18
RE: Analizator EU1KY - SP9FKP - 14-11-2016, 12:27
RE: Analizator EU1KY - SP6AUO - 12-11-2016, 20:07
RE: Analizator EU1KY - SP6AUO - 13-11-2016, 2:10
RE: Analizator EU1KY - SP4LVC - 13-11-2016, 16:44
RE: Analizator EU1KY - SP9AWP - 13-11-2016, 17:03
RE: Analizator EU1KY - SP5BMP - 13-11-2016, 17:13
RE: Analizator EU1KY - SP2JQR - 13-11-2016, 19:19
RE: Analizator EU1KY - SP4LVC - 13-11-2016, 21:35
RE: Analizator EU1KY - SP2GNB - 14-11-2016, 0:05
RE: Analizator EU1KY - SQ8MVY - 14-11-2016, 1:39
RE: Analizator EU1KY - Qmar - 14-11-2016, 2:02
RE: Analizator EU1KY - SP5KC - 14-11-2016, 10:21
RE: Analizator EU1KY - SQ7BCN - 14-11-2016, 11:50
RE: Analizator EU1KY - SQ8MVY - 14-11-2016, 12:20
RE: Analizator EU1KY - HMAMATOR - 14-11-2016, 13:40
RE: Analizator EU1KY - SP9FKP - 14-11-2016, 14:01
RE: Analizator EU1KY - SP5KC - 14-11-2016, 14:50
RE: Analizator EU1KY - HMAMATOR - 14-11-2016, 15:10
RE: Analizator EU1KY - SQ6QV - 15-11-2016, 21:13
RE: Analizator EU1KY - SP9HVW - 21-11-2016, 0:10
RE: Analizator EU1KY - SQ7BCN - 21-11-2016, 12:05
RE: Analizator EU1KY - SP4LVC - 22-11-2016, 21:51
RE: Analizator EU1KY - SQ6QV - 23-11-2016, 15:11
RE: Analizator EU1KY - SP2JH - 23-11-2016, 17:59
RE: Analizator EU1KY - SP9AWP - 24-11-2016, 22:36
RE: Analizator EU1KY - SP9SNC - 23-11-2016, 20:03
RE: Analizator EU1KY - SP8LNG - 24-11-2016, 18:14
RE: Analizator EU1KY - SP9AWP - 24-11-2016, 18:23
RE: Analizator EU1KY - SP8LNG - 24-11-2016, 18:34
RE: Analizator EU1KY - SQ6QV - 24-11-2016, 20:17
RE: Analizator EU1KY - SQ7BCN - 24-11-2016, 21:49
RE: Analizator EU1KY - SQ6QV - 24-11-2016, 22:18
RE: Analizator EU1KY - SP4LVC - 24-11-2016, 21:55
RE: Analizator EU1KY - SP2JH - 25-11-2016, 0:52
RE: Analizator EU1KY - SP9HVW - 25-11-2016, 2:08
RE: Analizator EU1KY - SQ7BCN - 25-11-2016, 8:33
RE: Analizator EU1KY - SP4LVC - 25-11-2016, 10:40
RE: Analizator EU1KY - SP9HVW - 26-11-2016, 15:25
RE: Analizator EU1KY - SP9RQA - 27-11-2016, 18:27
RE: Analizator EU1KY - SQ7BCN - 27-11-2016, 21:40
RE: Analizator EU1KY - SP9RQA - 27-11-2016, 21:57
RE: Analizator EU1KY - SQ8MVY - 28-11-2016, 0:42
RE: Analizator EU1KY - SP9HVW - 28-11-2016, 0:47
RE: Analizator EU1KY - SQ7BCN - 28-11-2016, 10:34
RE: Analizator EU1KY - SP2JH - 28-11-2016, 10:49
RE: Analizator EU1KY - SP9RQA - 29-11-2016, 14:04
RE: Analizator EU1KY - SQ6QV - 29-11-2016, 17:25
RE: Analizator EU1KY - SP4LVC - 29-11-2016, 17:52
RE: Analizator EU1KY - SP9RQA - 29-11-2016, 21:13
RE: Analizator EU1KY - SP4LVC - 30-11-2016, 0:24
RE: Analizator EU1KY - SQ8MVY - 30-11-2016, 1:32
RE: Analizator EU1KY - SP6AUO - 01-12-2016, 12:43
RE: Analizator EU1KY - SP5BMP - 01-12-2016, 12:59
RE: Analizator EU1KY - SP6AUO - 01-12-2016, 13:14
RE: Analizator EU1KY - SP5BMP - 01-12-2016, 13:40
RE: Analizator EU1KY - SP6AUO - 01-12-2016, 15:13
RE: Analizator EU1KY - SP5BMP - 01-12-2016, 16:59
RE: Analizator EU1KY - SO6R - 01-12-2016, 20:46
RE: Analizator EU1KY - SP5BMP - 02-12-2016, 8:06
RE: Analizator EU1KY - SP5KC - 02-12-2016, 8:26
RE: Analizator EU1KY - SO6R - 02-12-2016, 13:25
RE: Analizator EU1KY - 4X1PD - 07-12-2016, 16:46
RE: Analizator EU1KY - SP6IFN - 08-12-2016, 11:55
RE: Analizator EU1KY - SP9KN - 08-12-2016, 15:47
RE: Analizator EU1KY - 4X1PD - 08-12-2016, 20:29
RE: Analizator EU1KY - SP6IFN - 14-12-2016, 23:49
RE: Analizator EU1KY - SP9KN - 15-12-2016, 0:38
RE: Analizator EU1KY - SQ7BCN - 15-12-2016, 21:48
RE: Analizator EU1KY - SQ7PGO - 17-12-2016, 11:45
RE: Analizator EU1KY - SP5KC - 17-12-2016, 12:05
RE: Analizator EU1KY - SP6AUO - 17-12-2016, 12:06
RE: Analizator EU1KY - SQ7PGO - 17-12-2016, 12:43
RE: Analizator EU1KY - SP6AUO - 17-12-2016, 14:26
RE: Analizator EU1KY - SP6IFN - 17-12-2016, 14:48
RE: Analizator EU1KY - SP5KC - 17-12-2016, 15:14
RE: Analizator EU1KY - SQ7PGO - 17-12-2016, 17:04
RE: Analizator EU1KY - SP6AUO - 17-12-2016, 16:49
RE: Analizator EU1KY - SQ7PGO - 17-12-2016, 21:52
RE: Analizator EU1KY - SP5KC - 17-12-2016, 23:06
RE: Analizator EU1KY - SQ7BCN - 19-12-2016, 17:29
RE: Analizator EU1KY - SQ7BCN - 20-12-2016, 10:25
RE: Analizator EU1KY - SP2JQR - 20-12-2016, 11:29
RE: Analizator EU1KY - SP5KC - 20-12-2016, 12:30
RE: Analizator EU1KY - SQ7BCN - 21-12-2016, 21:09
RE: Analizator EU1KY - SP1NV - 28-12-2016, 13:48
RE: Analizator EU1KY - SQ7BCN - 28-12-2016, 15:11
RE: Analizator EU1KY - SP4LVC - 30-12-2016, 2:10
RE: Analizator EU1KY - GREG - 03-01-2017, 18:16
RE: Analizator EU1KY - SP5KC - 03-01-2017, 20:06
RE: Analizator EU1KY - GREG - 03-01-2017, 20:13
RE: Analizator EU1KY - SP9RQA - 04-01-2017, 21:25
RE: Analizator EU1KY - SP6S - 06-01-2017, 21:29
RE: Analizator EU1KY - SP9KN - 07-01-2017, 23:40
RE: Analizator EU1KY - SP5KC - 08-01-2017, 18:04
RE: Analizator EU1KY - SP9KN - 08-01-2017, 22:07
RE: Analizator EU1KY - SP9KN - 10-01-2017, 22:35
RE: Analizator EU1KY - SP5KC - 11-01-2017, 0:01
RE: Analizator EU1KY - SP9KN - 11-01-2017, 23:43
RE: Analizator EU1KY - SP5KC - 12-01-2017, 0:30
RE: Analizator EU1KY - SP9KN - 12-01-2017, 6:36
RE: Analizator EU1KY - SP1NV - 07-02-2017, 0:34
RE: Analizator EU1KY - SQ2PPJ - 16-02-2017, 23:32
RE: Analizator EU1KY - SQ7BCN - 17-02-2017, 9:15
RE: Analizator EU1KY - SQ2PPJ - 17-02-2017, 11:39
RE: Analizator EU1KY - SP5KC - 17-02-2017, 15:26
RE: Analizator EU1KY - SQ8MVY - 17-02-2017, 23:37
RE: Analizator EU1KY - SQ2PPJ - 18-02-2017, 12:12
RE: Analizator EU1KY - KHACH - 18-02-2017, 15:38
RE: Analizator EU1KY - SQ2PPJ - 23-02-2017, 10:28
RE: Analizator EU1KY - SQ4CTK - 23-02-2017, 18:36
RE: Analizator EU1KY - SQ4BJC - 24-02-2017, 17:13
RE: Analizator EU1KY - SP4LVC - 24-02-2017, 17:52
RE: Analizator EU1KY - SP8LNG - 24-02-2017, 22:34
RE: Analizator EU1KY - SQ4BJC - 25-02-2017, 9:15
RE: Analizator EU1KY - SQ7BCN - 04-03-2017, 22:34
RE: Analizator EU1KY - SQ2PPJ - 06-03-2017, 10:50
RE: Analizator EU1KY - CANISLUPUS - 08-03-2017, 12:47
RE: Analizator EU1KY - SP9FKP - 08-03-2017, 12:56
RE: Analizator EU1KY - CANISLUPUS - 08-03-2017, 14:36
RE: Analizator EU1KY - SP9RQA - 08-03-2017, 14:48
RE: Analizator EU1KY - CANISLUPUS - 08-03-2017, 14:54
RE: Analizator EU1KY - CANISLUPUS - 18-03-2017, 11:59
RE: Analizator EU1KY - FRANTA - 10-03-2017, 8:38
RE: Analizator EU1KY - SP9FKP - 10-03-2017, 8:47
RE: Analizator EU1KY - SQ6QV - 18-03-2017, 13:29
RE: Analizator EU1KY - SP6S - 22-03-2017, 10:31
RE: Analizator EU1KY - SP9VEY - 03-04-2017, 21:04
RE: Analizator EU1KY - SQ7BCN - 28-04-2017, 7:43
RE: Analizator EU1KY - SP6GAS - 28-04-2017, 13:52
RE: Analizator EU1KY - SP4LVC - 28-04-2017, 22:33
RE: Analizator EU1KY - SP6GAS - 29-04-2017, 20:02
RE: Analizator EU1KY - SP9HVW - 07-05-2017, 0:01
RE: Analizator EU1KY - SP9KN - 09-05-2017, 14:01
RE: Analizator EU1KY - SP9VEY - 12-05-2017, 21:27
RE: Analizator EU1KY - SQ7HJB - 12-05-2017, 21:45
RE: Analizator EU1KY - SP9VEY - 13-05-2017, 17:35
RE: Analizator EU1KY - M72M72 - 25-05-2017, 15:08
RE: Analizator EU1KY - SQ8MVY - 25-05-2017, 16:21
RE: Analizator EU1KY - SQ6QV - 25-05-2017, 16:26
RE: Analizator EU1KY - M72M72 - 25-05-2017, 16:30
RE: Analizator EU1KY - SQ8MVY - 25-05-2017, 16:52
RE: Analizator EU1KY - SQ6QV - 25-05-2017, 17:58
RE: Analizator EU1KY - SQ6QV - 25-05-2017, 16:36
RE: Analizator EU1KY - M72M72 - 30-05-2017, 13:17
RE: Analizator EU1KY - SQ8MVY - 30-05-2017, 14:08
RE: Analizator EU1KY - M72M72 - 30-05-2017, 14:27
RE: Analizator EU1KY - SQ8MVY - 30-05-2017, 15:58
RE: Analizator EU1KY - M72M72 - 30-05-2017, 16:06
RE: Analizator EU1KY - SQ8MVY - 30-05-2017, 16:34
RE: Analizator EU1KY - EC4AGT - 12-06-2017, 18:52
RE: Analizator EU1KY - SQ4CTK - 13-06-2017, 11:01
RE: Analizator EU1KY - SP9FKP - 13-06-2017, 11:45
RE: Analizator EU1KY - EC4AGT - 13-06-2017, 18:37
RE: Analizator EU1KY - SP9FKP - 13-06-2017, 18:59
RE: Analizator EU1KY - EC4AGT - 14-06-2017, 16:36
RE: Analizator EU1KY - SQ8MVY - 14-06-2017, 19:10
RE: Analizator EU1KY - EC4AGT - 15-06-2017, 22:58
RE: Analizator EU1KY - SQ8MVY - 16-06-2017, 8:09
RE: Analizator EU1KY - EC4AGT - 16-06-2017, 14:52
RE: Analizator EU1KY - YL2GL - 27-06-2017, 17:08
RE: Analizator EU1KY - SQ7BCN - 09-07-2017, 16:47
RE: Analizator EU1KY - CANISLUPUS - 11-07-2017, 14:26
RE: Analizator EU1KY - M72M72 - 17-07-2017, 15:30
RE: Analizator EU1KY - SP9RQA - 17-07-2017, 15:39
RE: Analizator EU1KY - SP4LVC - 11-07-2017, 22:02
RE: Analizator EU1KY - SP2JQR - 17-07-2017, 16:41
RE: Analizator EU1KY - SP4LVC - 18-07-2017, 1:10
RE: Analizator EU1KY - SP9VEY - 18-07-2017, 13:31
RE: Analizator EU1KY - SP9VEY - 18-07-2017, 23:17
RE: Analizator EU1KY - SQ8MVY - 18-07-2017, 16:24
RE: Analizator EU1KY - SP5CGI - 18-07-2017, 19:13
RE: Analizator EU1KY - SQ1GYQ - 18-07-2017, 22:33
RE: Analizator EU1KY - SQ5ZG - 19-07-2017, 14:59
RE: Analizator EU1KY - M72M72 - 20-07-2017, 14:42
RE: Analizator EU1KY - SQ8MVY - 20-07-2017, 16:05
RE: Analizator EU1KY - SP9VEY - 21-07-2017, 12:03
RE: Analizator EU1KY - SQ8MVY - 21-07-2017, 12:37
RE: Analizator EU1KY - SP1NV - 21-07-2017, 13:43
RE: Analizator EU1KY - SP9VEY - 21-07-2017, 16:01
RE: Analizator EU1KY - SQ8MVY - 21-07-2017, 17:57
RE: Analizator EU1KY - SP9VEY - 21-07-2017, 17:59
RE: Analizator EU1KY - SQ8MVY - 21-07-2017, 18:14
RE: Analizator EU1KY - SP9VEY - 22-07-2017, 0:28
RE: Analizator EU1KY - SP5CGI - 22-07-2017, 0:58
RE: Analizator EU1KY - SP9VEY - 22-07-2017, 23:35
RE: Analizator EU1KY - SQ8MVY - 23-07-2017, 9:07
RE: Analizator EU1KY - SP9VEY - 24-07-2017, 2:03
RE: Analizator EU1KY - SP7CLB - 24-07-2017, 5:59
RE: Analizator EU1KY - SP9VEY - 24-07-2017, 21:50
RE: Analizator EU1KY - EI8DRB - 04-08-2017, 14:37
RE: Analizator EU1KY - SQ8MVY - 04-08-2017, 19:35
RE: Analizator EU1KY - EI8DRB - 10-08-2017, 9:49
RE: Analizator EU1KY - CANISLUPUS - 10-08-2017, 9:20
RE: Analizator EU1KY - SQ7BCN - 04-10-2017, 8:08
RE: Analizator EU1KY - SP9VEY - 18-10-2017, 8:14
RE: Analizator EU1KY - SP1NV - 22-10-2017, 23:51
RE: Analizator EU1KY - SP8DK - 24-10-2017, 20:52
RE: Analizator EU1KY - SQ3PJV - 12-12-2017, 1:55
RE: Analizator EU1KY - CANISLUPUS - 14-12-2017, 12:34
RE: Analizator EU1KY - LY2BOK - 22-01-2018, 17:39
RE: Analizator EU1KY - SQ8AQX - 07-03-2018, 20:37
RE: Analizator EU1KY - DH1AKF - 10-03-2018, 12:35
RE: Analizator EU1KY - SQ8MXL - 22-01-2018, 21:58
RE: Analizator EU1KY - SP9RQA - 22-01-2018, 22:14
RE: Analizator EU1KY - SQ8MXL - 22-01-2018, 22:18
RE: Analizator EU1KY - SP9RQA - 23-01-2018, 9:23
RE: Analizator EU1KY - SP1NV - 24-01-2018, 22:27
RE: Analizator EU1KY - SQ7BCN - 29-01-2018, 8:57
RE: Analizator EU1KY - SQ7ACP - 02-02-2018, 12:43
RE: Analizator EU1KY - SQ8AQX - 02-02-2018, 13:44
RE: Analizator EU1KY - SQ7ACP - 02-02-2018, 15:29
RE: Analizator EU1KY - EC4AGT - 10-02-2018, 2:43
RE: Analizator EU1KY - SQ8MVY - 10-02-2018, 9:23
RE: Analizator EU1KY - AdamC - 10-02-2018, 15:38
RE: Analizator EU1KY - SP9AWP - 10-02-2018, 22:44
RE: Analizator EU1KY - SQ7ACP - 24-02-2018, 12:51
RE: Analizator EU1KY - SQ3PJV - 24-02-2018, 17:03
RE: Analizator EU1KY - SQ7ACP - 25-02-2018, 12:25
RE: Analizator EU1KY - SP4MSU - 08-03-2018, 11:21
RE: Analizator EU1KY - SP4MSU - 11-03-2018, 21:29
RE: Analizator EU1KY - SP6IFN - 11-03-2018, 22:09
RE: Analizator EU1KY - SP4MSU - 11-03-2018, 22:14
RE: Analizator EU1KY - SP4LVC - 12-03-2018, 0:03
RE: Analizator EU1KY - DH1AKF - 12-03-2018, 9:29
RE: Analizator EU1KY - SQ8AQX - 12-03-2018, 10:16
RE: Analizator EU1KY - DH1AKF - 12-03-2018, 12:33
RE: Analizator EU1KY - SQ8AQX - 12-03-2018, 13:49
RE: Analizator EU1KY - DH1AKF - 12-03-2018, 18:26
RE: Analizator EU1KY - SQ8AQX - 13-03-2018, 11:57
RE: Analizator EU1KY - DH1AKF - 17-03-2018, 18:13
RE: Analizator EU1KY - DH1AKF - 13-03-2018, 12:52
RE: Analizator EU1KY - SQ2EER - 13-03-2018, 21:58
RE: Analizator EU1KY - SP5CGI - 13-03-2018, 23:39
RE: Analizator EU1KY - SP4BK - 13-03-2018, 23:43
RE: Analizator EU1KY - SP5CGI - 14-03-2018, 0:05
RE: Analizator EU1KY - SP5CGI - 17-03-2018, 19:05
RE: Analizator EU1KY - DH1AKF - 17-03-2018, 19:17
RE: Analizator EU1KY - DH1AKF - 05-04-2018, 21:45
RE: Analizator EU1KY - SQ4CTK - 06-04-2018, 9:08
RE: Analizator EU1KY - SP9KN - 06-04-2018, 9:12
RE: Analizator EU1KY - SP4MSU - 14-04-2018, 20:10
RE: Analizator EU1KY - SP4BK - 15-04-2018, 9:01
RE: Analizator EU1KY - SP4MSU - 17-04-2018, 19:12
RE: Analizator EU1KY - EC4AGT - 15-04-2018, 15:25
RE: Analizator EU1KY - SQ8MVY - 15-04-2018, 16:26
RE: Analizator EU1KY - EC4AGT - 15-04-2018, 16:45
RE: Analizator EU1KY - SQ8MVY - 15-04-2018, 20:11
RE: Analizator EU1KY - EC4AGT - 15-04-2018, 23:18
RE: Analizator EU1KY - SQ1GYQ - 18-04-2018, 22:53
RE: Analizator EU1KY - SP4MSU - 19-04-2018, 17:01
RE: Analizator EU1KY - SQ8AQX - 19-04-2018, 19:42
RE: Analizator EU1KY - SP4MSU - 19-04-2018, 20:46
RE: Analizator EU1KY - SP5CGI - 19-04-2018, 21:32
RE: Analizator EU1KY - SP4MSU - 19-04-2018, 22:04
RE: Analizator EU1KY - SQ7BCN - 20-04-2018, 21:42
RE: Analizator EU1KY - SP5CGI - 20-04-2018, 21:47
RE: Analizator EU1KY - SP4MSU - 21-04-2018, 8:59
RE: Analizator EU1KY - EC4AGT - 22-04-2018, 21:38
RE: Analizator EU1KY - SP4MSU - 22-04-2018, 22:30
RE: Analizator EU1KY - SQ7BCN - 25-04-2018, 8:05
RE: Analizator EU1KY - DH1AKF - 29-04-2018, 17:59
RE: Analizator EU1KY - SP0X - 06-05-2018, 21:07
RE: Analizator EU1KY - SP4MSU - 10-05-2018, 2:09
RE: Analizator EU1KY - DH1AKF - 14-05-2018, 17:28
RE: Analizator EU1KY - EC4AGT - 04-06-2018, 16:54
RE: Analizator EU1KY - SQ5KVS - 04-06-2018, 17:01
RE: Analizator EU1KY - DH1AKF - 04-06-2018, 17:27
RE: Analizator EU1KY - EC4AGT - 04-06-2018, 17:36
RE: Analizator EU1KY - DH1AKF - 04-06-2018, 17:55
RE: Analizator EU1KY - SP4MSU - 10-06-2018, 10:33
RE: Analizator EU1KY - SQ5ZG - 12-06-2018, 10:05
RE: Analizator EU1KY - SQ8MVY - 12-06-2018, 11:31
RE: Analizator EU1KY - SQ5ZG - 12-06-2018, 13:46
RE: Analizator EU1KY - SQ8MVY - 12-06-2018, 18:29
RE: Analizator EU1KY - SQ5ZG - 12-06-2018, 21:00
RE: Analizator EU1KY - SQ8MVY - 12-06-2018, 23:02
RE: Analizator EU1KY - SP4MSU - 13-06-2018, 23:11
RE: Analizator EU1KY - EC4AGT - 04-07-2018, 0:35
RE: Analizator EU1KY - SQ7ACP - 04-07-2018, 17:49
RE: Analizator EU1KY - FRANTA - 07-07-2018, 20:19
RE: Analizator EU1KY - SP9KN - 07-07-2018, 20:29
RE: Analizator EU1KY - EC4AGT - 21-07-2018, 17:55
RE: Analizator EU1KY - DH1AKF - 21-07-2018, 18:16
RE: Analizator EU1KY - EC4AGT - 21-07-2018, 18:33
RE: Analizator EU1KY - DH1AKF - 21-07-2018, 18:43
RE: Analizator EU1KY - SQ8MVY - 21-07-2018, 18:52
RE: Analizator EU1KY - EC4AGT - 21-07-2018, 18:48
RE: Analizator EU1KY - DH1AKF - 21-07-2018, 18:49
RE: Analizator EU1KY - EC4AGT - 07-08-2018, 10:55
RE: Analizator EU1KY - SP4MSU - 28-08-2018, 9:26
RE: Analizator EU1KY - EC4AGT - 28-08-2018, 14:21
RE: Analizator EU1KY - SP4MSU - 29-08-2018, 12:11
RE: Analizator EU1KY - SQ7BCN - 10-09-2018, 7:29
RE: Analizator EU1KY - EC4AGT - 29-09-2018, 20:21
RE: Analizator EU1KY - SQ2EER - 30-09-2018, 17:28
RE: Analizator EU1KY - EC4AGT - 30-09-2018, 17:34
RE: Analizator EU1KY - SQ2EER - 30-09-2018, 17:36
RE: Analizator EU1KY - EC4AGT - 30-09-2018, 18:36
RE: Analizator EU1KY - SQ2EER - 30-09-2018, 18:40
RE: Analizator EU1KY - EC4AGT - 30-09-2018, 18:58
RE: Analizator EU1KY - SQ4CTK - 01-10-2018, 0:57
RE: Analizator EU1KY - EC4AGT - 01-10-2018, 1:40
RE: Analizator EU1KY - SQ2EER - 04-10-2018, 21:42
RE: Analizator EU1KY - EC4AGT - 04-10-2018, 21:47
RE: Analizator EU1KY - DH1AKF - 04-10-2018, 21:48
RE: Analizator EU1KY - SQ2EER - 04-10-2018, 22:09
RE: Analizator EU1KY - SQ7BCN - 08-10-2018, 12:16
RE: Analizator EU1KY - SQ2EER - 08-10-2018, 12:37
RE: Analizator EU1KY - EC4AGT - 14-10-2018, 0:48
RE: Analizator EU1KY - SQ8MVY - 14-10-2018, 8:53
RE: Analizator EU1KY - EC4AGT - 14-10-2018, 11:20
RE: Analizator EU1KY - SQ8MVY - 14-10-2018, 12:03
RE: Analizator EU1KY - SP4MSU - 22-10-2018, 17:50
RE: Analizator EU1KY - SP9VEY - 25-10-2018, 10:35
RE: Analizator EU1KY - M'75 - 25-10-2018, 13:13
RE: Analizator EU1KY - SP9VEY - 25-10-2018, 22:09
RE: Analizator EU1KY - SQ7BCN - 01-11-2018, 19:06
RE: Analizator EU1KY - SQ2EER - 01-11-2018, 19:37
RE: Analizator EU1KY - SQ7BCN - 01-11-2018, 21:58
RE: Analizator EU1KY - SQ2EER - 01-11-2018, 23:36
RE: Analizator EU1KY - DH1AKF - 04-11-2018, 23:19
RE: Analizator EU1KY - SQ2EER - 04-11-2018, 23:30
RE: Analizator EU1KY - DH1AKF - 05-11-2018, 9:25
RE: Analizator EU1KY - SQ7BCN - 06-11-2018, 18:06
RE: Analizator EU1KY - DH1AKF - 06-11-2018, 18:14
RE: Analizator EU1KY - SQ2EER - 06-11-2018, 18:45
RE: Analizator EU1KY - DH1AKF - 06-11-2018, 19:22
RE: Analizator EU1KY - SQ2EER - 06-11-2018, 20:27
RE: Analizator EU1KY - SQ7BCN - 07-11-2018, 10:11
RE: Analizator EU1KY - DH1AKF - 07-11-2018, 13:01
RE: Analizator EU1KY - SQ7BCN - 08-11-2018, 10:19
RE: Analizator EU1KY - DH1AKF - 08-11-2018, 12:28
RE: Analizator EU1KY - SQ7BCN - 08-11-2018, 14:05
RE: Analizator EU1KY - DH1AKF - 09-11-2018, 12:14
RE: Analizator EU1KY - SQ7BCN - 09-11-2018, 14:51
RE: Analizator EU1KY - SP4MSU - 09-11-2018, 18:31
RE: Analizator EU1KY - SQ7BCN - 10-11-2018, 20:49
RE: Analizator EU1KY - SP4MSU - 12-11-2018, 10:29
RE: Analizator EU1KY - SP9MTV - 19-11-2018, 21:17
RE: Analizator EU1KY - SP9AWP - 19-11-2018, 21:55
RE: Analizator EU1KY - EC4AGT - 19-11-2018, 22:24
RE: Analizator EU1KY - SP9AWP - 19-11-2018, 22:36
RE: Analizator EU1KY - EC4AGT - 20-11-2018, 2:38
RE: Analizator EU1KY - SP9MTV - 20-11-2018, 7:30
RE: Analizator EU1KY - SP7ET - 08-12-2018, 19:30
RE: Analizator EU1KY - SP9MTV - 09-12-2018, 0:45
RE: Analizator EU1KY - SQ7ACP - 11-12-2018, 11:58
RE: Analizator EU1KY - DH1AKF - 11-12-2018, 12:25
RE: Analizator EU1KY - SQ2EER - 11-12-2018, 21:17
RE: Analizator EU1KY - SQ7ACP - 12-12-2018, 11:36
RE: Analizator EU1KY - SP6S - 15-12-2018, 23:47
RE: Analizator EU1KY - SQ5PGC - 17-12-2018, 21:36
RE: Analizator EU1KY - SP6IFN - 17-12-2018, 23:50
RE: Analizator EU1KY - SQ8AQX - 29-12-2018, 18:30
RE: Analizator EU1KY - DH1AKF - 29-12-2018, 18:41
RE: Analizator EU1KY - SQ8AQX - 29-12-2018, 19:54
RE: Analizator EU1KY - SQ2KRR - 31-12-2018, 21:11
RE: Analizator EU1KY - DH1AKF - 31-12-2018, 23:34
RE: Analizator EU1KY - SQ2KRR - 01-01-2019, 18:05
RE: Analizator EU1KY - SP5TSS - 10-01-2019, 18:19
RE: Analizator EU1KY - SP6LUN - 10-01-2019, 19:01
RE: Analizator EU1KY - SQ7BCN - 14-01-2019, 10:12
RE: Analizator EU1KY - SP5TSS - 15-01-2019, 18:49
RE: Analizator EU1KY - DH1AKF - 15-01-2019, 18:59
RE: Analizator EU1KY - SP5TSS - 15-01-2019, 19:12
RE: Analizator EU1KY - DH1AKF - 15-01-2019, 19:30
RE: Analizator EU1KY - SQ3WRL - 19-01-2019, 17:25
RE: Analizator EU1KY - DH1AKF - 19-01-2019, 17:42
RE: Analizator EU1KY - SQ3WRL - 19-01-2019, 18:00
RE: Analizator EU1KY - SP6LTP - 19-01-2019, 19:58
RE: Analizator EU1KY - SQ3WRL - 21-01-2019, 23:57
RE: Analizator EU1KY - SP5CGI - 22-01-2019, 1:42
RE: Analizator EU1KY - SP6S - 04-02-2019, 19:43
RE: Analizator EU1KY - SP9MK - 21-02-2019, 16:58
RE: Analizator EU1KY - LY2BOK - 24-02-2019, 13:51
RE: Analizator EU1KY - SP9BSL - 24-02-2019, 17:48
RE: Analizator EU1KY - SQ7HJB - 24-02-2019, 18:09
RE: Analizator EU1KY - LY2BOK - 24-02-2019, 18:53
RE: Analizator EU1KY - SQ7HJB - 24-02-2019, 19:23
RE: Analizator EU1KY - SP9BSL - 24-02-2019, 19:29
RE: Analizator EU1KY - SQ7BCN - 25-02-2019, 12:51
RE: Analizator EU1KY - LY2BOK - 25-02-2019, 19:45
RE: Analizator EU1KY - SP6LTP - 26-02-2019, 22:46
RE: Analizator EU1KY - SP9BSL - 27-02-2019, 10:03
RE: Analizator EU1KY - SP6LTP - 27-02-2019, 22:06
RE: Analizator EU1KY - SQ7BCN - 01-03-2019, 8:38
RE: Analizator EU1KY - SP1QY - 01-03-2019, 12:18
RE: Analizator EU1KY - SP6LUN - 24-03-2019, 19:58
RE: Analizator EU1KY - K-PAX - 25-03-2019, 13:04
RE: Analizator EU1KY - SQ7BCN - 12-04-2019, 9:47
RE: Analizator EU1KY - SP6LUN - 12-04-2019, 13:51
RE: Analizator EU1KY - LY2BOK - 18-04-2019, 11:53
RE: Analizator EU1KY - SP4MSU - 18-04-2019, 13:02
RE: Analizator EU1KY - SP8GPQ - 25-04-2019, 13:11
RE: Analizator EU1KY - SP9BSL - 25-04-2019, 13:25
RE: Analizator EU1KY - SP8GPQ - 25-04-2019, 13:43
RE: Analizator EU1KY - SP9BSL - 25-04-2019, 13:49
RE: Analizator EU1KY - SP8GPQ - 25-04-2019, 13:53
RE: Analizator EU1KY - AdamC - 25-04-2019, 16:41
RE: Analizator EU1KY - SP8GPQ - 25-04-2019, 18:39
RE: Analizator EU1KY - AdamC - 25-04-2019, 19:32
RE: Analizator EU1KY - SP8GPQ - 26-04-2019, 6:37
RE: Analizator EU1KY - SP4EBI - 03-05-2019, 23:44
RE: Analizator EU1KY - SQ8MVY - 04-05-2019, 1:50
RE: Analizator EU1KY - SP4EBI - 04-05-2019, 12:04
RE: Analizator EU1KY - SQ2PPJ - 06-05-2019, 8:43
RE: Analizator EU1KY - SQ7HJB - 06-05-2019, 10:04
RE: Analizator EU1KY - SQ2PPJ - 06-05-2019, 11:23
RE: Analizator EU1KY - SP8GPQ - 11-05-2019, 10:21
RE: Analizator EU1KY - SP9FKP - 13-05-2019, 16:42
RE: Analizator EU1KY - SP8GPQ - 13-05-2019, 17:36
RE: Analizator EU1KY - SP4MSU - 13-05-2019, 19:25
RE: Analizator EU1KY - SP8GPQ - 13-05-2019, 19:45
RE: Analizator EU1KY - SP4MSU - 13-05-2019, 20:54
RE: Analizator EU1KY - SP9FKP - 13-05-2019, 20:00
RE: Analizator EU1KY - SP8GPQ - 14-05-2019, 9:42
RE: Analizator EU1KY - SP8GPQ - 13-05-2019, 20:58
RE: Analizator EU1KY - SP4MSU - 13-05-2019, 21:15
RE: Analizator EU1KY - SP8GPQ - 13-05-2019, 21:17
RE: Analizator EU1KY - SP4MSU - 13-05-2019, 21:34
RE: Analizator EU1KY - SP8GPQ - 13-05-2019, 21:42
RE: Analizator EU1KY - SP9BSL - 13-05-2019, 22:12
RE: Analizator EU1KY - SP4MSU - 13-05-2019, 22:28
RE: Analizator EU1KY - SP9BSL - 13-05-2019, 22:53
RE: Analizator EU1KY - SP8GPQ - 13-05-2019, 22:28
RE: Analizator EU1KY - SP4MSU - 13-05-2019, 22:34
RE: Analizator EU1KY - SP8GPQ - 13-05-2019, 22:42
RE: Analizator EU1KY - SP4MSU - 13-05-2019, 22:55
RE: Analizator EU1KY - SQ7BCN - 14-05-2019, 7:43
RE: Analizator EU1KY - SP4MSU - 14-05-2019, 8:28
RE: Analizator EU1KY - SQ7BCN - 14-05-2019, 9:19
RE: Analizator EU1KY - SP4MSU - 14-05-2019, 9:23
RE: Analizator EU1KY - SP4MSU - 14-05-2019, 9:50
RE: Analizator EU1KY - SP8GPQ - 14-05-2019, 10:10
RE: Analizator EU1KY - SP8GPQ - 14-05-2019, 10:19
RE: Analizator EU1KY - SP9BSL - 14-05-2019, 10:07
RE: Analizator EU1KY - SP4MSU - 14-05-2019, 10:19
RE: Analizator EU1KY - SP8GPQ - 14-05-2019, 10:24
RE: Analizator EU1KY - SP9FKP - 14-05-2019, 10:21
RE: Analizator EU1KY - SP8GPQ - 14-05-2019, 10:34
RE: Analizator EU1KY - SP8GPQ - 14-05-2019, 12:01
RE: Analizator EU1KY - SP4MSU - 14-05-2019, 10:27
RE: Analizator EU1KY - SP8GPQ - 14-05-2019, 10:30
RE: Analizator EU1KY - SP4MSU - 14-05-2019, 10:32
RE: Analizator EU1KY - SP9BSL - 14-05-2019, 10:40
RE: Analizator EU1KY - SP4MSU - 14-05-2019, 10:45
RE: Analizator EU1KY - SP9BSL - 14-05-2019, 11:08
RE: Analizator EU1KY - SP8GPQ - 14-05-2019, 11:22
RE: Analizator EU1KY - SP4MSU - 14-05-2019, 11:33
RE: Analizator EU1KY - SP4MSU - 14-05-2019, 12:14
RE: Analizator EU1KY - SP8GPQ - 14-05-2019, 12:40
RE: Analizator EU1KY - SP9BSL - 14-05-2019, 12:50
RE: Analizator EU1KY - SP8GPQ - 14-05-2019, 13:28
RE: Analizator EU1KY - SP4MSU - 14-05-2019, 13:38
RE: Analizator EU1KY - SP9FKP - 14-05-2019, 13:56
RE: Analizator EU1KY - SP8GPQ - 14-05-2019, 14:14
RE: Analizator EU1KY - SP4MSU - 14-05-2019, 14:15
RE: Analizator EU1KY - SP8GPQ - 14-05-2019, 15:28
RE: Analizator EU1KY - SP4MSU - 14-05-2019, 16:25
RE: Analizator EU1KY - SP8GPQ - 14-05-2019, 17:35
RE: Analizator EU1KY - SP4MSU - 14-05-2019, 18:01
RE: Analizator EU1KY - SP8GPQ - 14-05-2019, 18:52
RE: Analizator EU1KY - SP4MSU - 14-05-2019, 19:04
RE: Analizator EU1KY - SP8GPQ - 14-05-2019, 19:46
RE: Analizator EU1KY - SP4MSU - 14-05-2019, 20:34
RE: Analizator EU1KY - SP8GPQ - 16-05-2019, 18:09
RE: Analizator EU1KY - SQ8MVY - 16-05-2019, 19:25
RE: Analizator EU1KY - SP8GPQ - 16-05-2019, 19:39
RE: Analizator EU1KY - EC4AGT - 16-05-2019, 19:27
RE: Analizator EU1KY - SQ8MVY - 16-05-2019, 19:39
RE: Analizator EU1KY - EC4AGT - 16-05-2019, 21:08
RE: Analizator EU1KY - SQ8MVY - 16-05-2019, 22:01
RE: Analizator EU1KY - DH1AKF - 17-05-2019, 16:18
RE: Analizator EU1KY - SP8GPQ - 17-05-2019, 23:12
RE: Analizator EU1KY - SQ8MVY - 17-05-2019, 23:55
RE: Analizator EU1KY - SP8GPQ - 18-05-2019, 7:33
RE: Analizator EU1KY - SQ8MVY - 18-05-2019, 9:43
RE: Analizator EU1KY - SP8GPQ - 18-05-2019, 10:15
RE: Analizator EU1KY - SQ8MVY - 18-05-2019, 10:28
RE: Analizator EU1KY - SP8GPQ - 18-05-2019, 10:32
RE: Analizator EU1KY - SQ8MVY - 18-05-2019, 10:37
RE: Analizator EU1KY - SP8GPQ - 18-05-2019, 10:57
RE: Analizator EU1KY - EC4AGT - 18-05-2019, 17:34
RE: Analizator EU1KY - SP8GPQ - 18-05-2019, 17:57
RE: Analizator EU1KY - EC4AGT - 18-05-2019, 18:01
RE: Analizator EU1KY - SP8GPQ - 18-05-2019, 18:05
RE: Analizator EU1KY - EC4AGT - 18-05-2019, 18:42
RE: Analizator EU1KY - SP8GPQ - 18-05-2019, 19:09
RE: Analizator EU1KY - EC4AGT - 18-05-2019, 19:14
RE: Analizator EU1KY - SP8GPQ - 18-05-2019, 19:25
RE: Analizator EU1KY - SQ8MVY - 18-05-2019, 20:23
RE: Analizator EU1KY - EC4AGT - 18-05-2019, 20:31
RE: Analizator EU1KY - SP8GPQ - 18-05-2019, 20:37
RE: Analizator EU1KY - EC4AGT - 18-05-2019, 20:47
RE: Analizator EU1KY - SP8GPQ - 18-05-2019, 20:56
RE: Analizator EU1KY - SQ8MVY - 18-05-2019, 20:50
RE: Analizator EU1KY - EC4AGT - 18-05-2019, 21:17
RE: Analizator EU1KY - SP8GPQ - 18-05-2019, 21:28
RE: Analizator EU1KY - EC4AGT - 18-05-2019, 22:14
RE: Analizator EU1KY - SP8GPQ - 19-05-2019, 6:39
RE: Analizator EU1KY - SP8GPQ - 21-05-2019, 19:06
RE: Analizator EU1KY - SQ8MVY - 24-05-2019, 21:18
RE: Analizator EU1KY - SP8GPQ - 25-05-2019, 6:36
RE: Analizator EU1KY - HA3HZ - 27-05-2019, 18:22
RE: Analizator EU1KY - SQ8MVY - 28-05-2019, 11:22
RE: Analizator EU1KY - SP8GPQ - 27-05-2019, 20:16
RE: Analizator EU1KY - SP8GPQ - 28-05-2019, 17:05
RE: Analizator EU1KY - SP8GPQ - 06-06-2019, 8:51
RE: Analizator EU1KY - SP9BSL - 06-06-2019, 9:56
RE: Analizator EU1KY - SP9FKP - 06-06-2019, 9:57
RE: Analizator EU1KY - SP2JQR - 06-06-2019, 11:06
RE: Analizator EU1KY - EC4AGT - 09-06-2019, 19:27
RE: Analizator EU1KY - SP9BSL - 09-06-2019, 19:43
RE: Analizator EU1KY - SQ7BCN - 09-06-2019, 20:06
RE: Analizator EU1KY - EC4AGT - 09-06-2019, 22:15
RE: Analizator EU1KY - SP8GPQ - 11-06-2019, 16:49
RE: Analizator EU1KY - SP9BSL - 11-06-2019, 17:14
RE: Analizator EU1KY - SP8GPQ - 11-06-2019, 19:21
RE: Analizator EU1KY - SP9BSL - 14-06-2019, 9:55
RE: Analizator EU1KY - SP8GPQ - 15-06-2019, 11:22
RE: Analizator EU1KY - SP4EBI - 24-06-2019, 0:17
RE: Analizator EU1KY - SP9BSL - 24-06-2019, 8:50
RE: Analizator EU1KY - SQ8MVY - 24-06-2019, 14:12
RE: Analizator EU1KY - DH1AKF - 24-06-2019, 15:14
RE: Analizator EU1KY - SP8GPQ - 26-06-2019, 18:42
RE: Analizator EU1KY - SQ8MVY - 24-06-2019, 15:34
RE: Analizator EU1KY - SO6R - 24-06-2019, 15:47
RE: Analizator EU1KY - SQ8MVY - 24-06-2019, 16:01
RE: Analizator EU1KY - SO6R - 25-06-2019, 1:00
RE: Analizator EU1KY - SP6LUN - 24-06-2019, 16:11
RE: Analizator EU1KY - SQ8MVY - 24-06-2019, 16:17
RE: Analizator EU1KY - SP4EBI - 24-06-2019, 19:43
RE: Analizator EU1KY - SP9BSL - 24-06-2019, 22:13
RE: Analizator EU1KY - SP1NV - 25-06-2019, 12:44
RE: Analizator EU1KY - SP6IFN - 25-06-2019, 12:54
RE: Analizator EU1KY - SQ8MVY - 25-06-2019, 15:24
RE: Analizator EU1KY - SO6R - 25-06-2019, 17:46
RE: Analizator EU1KY - KLIMA - 25-06-2019, 22:10
RE: Analizator EU1KY - SQ8MVY - 26-06-2019, 0:38
RE: Analizator EU1KY - KLIMA - 26-06-2019, 21:06
RE: Analizator EU1KY - HMAMATOR - 26-06-2019, 12:01
RE: Analizator EU1KY - SQ8MVY - 26-06-2019, 14:22
RE: Analizator EU1KY - SP6IFN - 26-06-2019, 17:58
RE: Analizator EU1KY - SQ8MVY - 26-06-2019, 19:19
RE: Analizator EU1KY - SO6R - 26-06-2019, 20:08
RE: Analizator EU1KY - SP8GPQ - 26-06-2019, 20:52
RE: Analizator EU1KY - SP6IFN - 26-06-2019, 21:03
RE: Analizator EU1KY - SP9BSL - 26-06-2019, 21:23
RE: Analizator EU1KY - KLIMA - 26-06-2019, 22:31
RE: Analizator EU1KY - SO6R - 28-06-2019, 21:42
RE: Analizator EU1KY - SQ8MVY - 28-06-2019, 22:48
RE: Analizator EU1KY - SO6R - 29-06-2019, 0:50
RE: Analizator EU1KY - DH1AKF - 29-06-2019, 5:50
RE: Analizator EU1KY - SP9FKP - 29-06-2019, 7:35
RE: Analizator EU1KY - SO6R - 29-06-2019, 8:51
RE: Analizator EU1KY - SP9BSL - 29-06-2019, 11:00
RE: Analizator EU1KY - SP8GPQ - 29-06-2019, 8:50
RE: Analizator EU1KY - SP8GPQ - 29-06-2019, 11:21
RE: Analizator EU1KY - HA3HZ - 29-06-2019, 11:28
RE: Analizator EU1KY - SP8GPQ - 29-06-2019, 12:33
RE: Analizator EU1KY - SP8GPQ - 10-07-2019, 10:02
RE: Analizator EU1KY - SP1NV - 10-07-2019, 12:00
RE: Analizator EU1KY - EC4AGT - 05-08-2019, 0:48
RE: Analizator EU1KY - SP6FRE - 05-08-2019, 12:21
RE: Analizator EU1KY - SP3GO - 05-08-2019, 13:39
RE: Analizator EU1KY - SP6FRE - 05-08-2019, 14:27
RE: Analizator EU1KY - EC4AGT - 05-08-2019, 15:07
RE: Analizator EU1KY - SP3GO - 05-08-2019, 15:09
RE: Analizator EU1KY - EC4AGT - 05-08-2019, 15:50
RE: Analizator EU1KY - SP3GO - 05-08-2019, 16:25
RE: Analizator EU1KY - SP8GPQ - 15-08-2019, 10:20
RE: Analizator EU1KY - SQ7BCN - 15-08-2019, 11:53
RE: Analizator EU1KY - SP8GPQ - 15-08-2019, 15:58
RE: Analizator EU1KY - SP6IFN - 15-08-2019, 21:26
RE: Analizator EU1KY - SQ8MVY - 15-08-2019, 23:18
RE: Analizator EU1KY - SP8GPQ - 16-08-2019, 6:29
RE: Analizator EU1KY - SQ8MVY - 16-08-2019, 10:45
RE: Analizator EU1KY - SP8GPQ - 16-08-2019, 11:01
RE: Analizator EU1KY - EC4AGT - 16-08-2019, 12:31
RE: Analizator EU1KY - SP8GPQ - 16-08-2019, 12:55
RE: Analizator EU1KY - EC4AGT - 16-08-2019, 13:00
RE: Analizator EU1KY - SP8GPQ - 16-08-2019, 13:21
RE: Analizator EU1KY - EC4AGT - 16-08-2019, 16:28
RE: Analizator EU1KY - HA3HZ - 16-08-2019, 17:13
RE: Analizator EU1KY - SP8GPQ - 18-08-2019, 7:50
RE: Analizator EU1KY - EC4AGT - 16-08-2019, 18:11
RE: Analizator EU1KY - HA3HZ - 16-08-2019, 18:53
RE: Analizator EU1KY - SQ8MVY - 16-08-2019, 19:38
RE: Analizator EU1KY - EC4AGT - 16-08-2019, 20:34
RE: Analizator EU1KY - SP6EFY - 16-08-2019, 21:09
RE: Analizator EU1KY - SQ8MVY - 16-08-2019, 21:17
RE: Analizator EU1KY - EC4AGT - 17-08-2019, 8:20
RE: Analizator EU1KY - HA3HZ - 17-08-2019, 8:39
RE: Analizator EU1KY - EC4AGT - 17-08-2019, 8:43
RE: Analizator EU1KY - EC4AGT - 19-08-2019, 1:15
RE: Analizator EU1KY - SP3JDZ - 19-08-2019, 9:32
RE: Analizator EU1KY - HA3HZ - 19-08-2019, 9:48
RE: Analizator EU1KY - SQ8MVY - 19-08-2019, 11:34
RE: Analizator EU1KY - EC4AGT - 19-08-2019, 13:25
RE: Analizator EU1KY - SQ8MVY - 19-08-2019, 14:02
RE: Analizator EU1KY - EC4AGT - 21-08-2019, 12:50
RE: Analizator EU1KY - SQ8MVY - 21-08-2019, 18:06
RE: Analizator EU1KY - SP9BSL - 21-08-2019, 23:04
RE: Analizator EU1KY - EC4AGT - 23-08-2019, 2:37
RE: Analizator EU1KY - SQ8MVY - 23-08-2019, 8:22
RE: Analizator EU1KY - SP9BSL - 23-08-2019, 8:24
RE: Analizator EU1KY - EC4AGT - 23-08-2019, 12:02
RE: Analizator EU1KY - SP8GPQ - 23-08-2019, 14:55
RE: Analizator EU1KY - SQ8MVY - 23-08-2019, 16:50
RE: Analizator EU1KY - SP8GPQ - 23-08-2019, 17:31
RE: Analizator EU1KY - HA3HZ - 23-08-2019, 18:19
RE: Analizator EU1KY - EC4AGT - 23-08-2019, 16:18
RE: Analizator EU1KY - SP9BSL - 23-08-2019, 19:55
RE: Analizator EU1KY - EC4AGT - 23-08-2019, 20:54
RE: Analizator EU1KY - HA3HZ - 23-08-2019, 21:51
RE: Analizator EU1KY - EC4AGT - 25-08-2019, 2:17
RE: Analizator EU1KY - EC4AGT - 01-09-2019, 22:05
RE: Analizator EU1KY - SQ8MVY - 01-09-2019, 22:50
RE: Analizator EU1KY - SO6R - 02-09-2019, 10:35
RE: Analizator EU1KY - EC4AGT - 02-09-2019, 12:07
RE: Analizator EU1KY - SQ8MVY - 02-09-2019, 12:42
RE: Analizator EU1KY - SO6R - 02-09-2019, 18:14
RE: Analizator EU1KY - EC4AGT - 02-09-2019, 19:44
RE: Analizator EU1KY - SQ8MVY - 02-09-2019, 20:52
RE: Analizator EU1KY - SP9MTV - 07-11-2019, 20:09
RE: Analizator EU1KY - HA3HZ - 13-11-2019, 12:24
RE: Analizator EU1KY - SQ5KVS - 08-11-2019, 12:58
RE: Analizator EU1KY - SQ5KVS - 13-11-2019, 13:01
RE: Analizator EU1KY - SP9BSL - 13-11-2019, 13:28
RE: Analizator EU1KY - SP9RQA - 16-11-2019, 22:54
RE: Analizator EU1KY - HA3HZ - 19-11-2019, 21:24
RE: Analizator EU1KY - EC4AGT - 20-11-2019, 23:06
RE: Analizator EU1KY - HA3HZ - 21-11-2019, 0:11
RE: Analizator EU1KY - SP8GPQ - 03-12-2019, 19:05
RE: Analizator EU1KY - SP9RQA - 25-11-2019, 16:28
RE: Analizator EU1KY - SP9BSL - 26-11-2019, 14:41
RE: Analizator EU1KY - SP9RQA - 26-11-2019, 15:29
RE: Analizator EU1KY - SP6LUN - 25-11-2019, 19:30
RE: Analizator EU1KY - SP9RQA - 26-11-2019, 14:37
RE: Analizator EU1KY - SP9BSL - 26-11-2019, 23:28
RE: Analizator EU1KY - SP9RQA - 27-11-2019, 0:22
RE: Analizator EU1KY - SP9BSL - 27-11-2019, 0:32
RE: Analizator EU1KY - SP9RQA - 27-11-2019, 0:48
RE: Analizator EU1KY - SQ8MVY - 27-11-2019, 15:04
RE: Analizator EU1KY - SP9RQA - 27-11-2019, 15:36
RE: Analizator EU1KY - SQ8MVY - 27-11-2019, 17:46
RE: Analizator EU1KY - SP9BSL - 27-11-2019, 22:01
RE: Analizator EU1KY - SQ2EER - 01-12-2019, 12:44
RE: Analizator EU1KY - HA3HZ - 02-12-2019, 20:55
RE: Analizator EU1KY - SQ8AQX - 03-12-2019, 18:38
RE: Analizator EU1KY - SQ2EER - 03-12-2019, 20:57
RE: Analizator EU1KY - DH1AKF - 26-02-2020, 15:42
RE: Analizator EU1KY - SP1NV - 31-03-2020, 22:17
RE: Analizator EU1KY - SP9BSL - 31-03-2020, 22:21
RE: Analizator EU1KY - SP1NV - 01-04-2020, 15:44
RE: Analizator EU1KY - SQ9RZA - 03-04-2020, 21:12
RE: Analizator EU1KY - SP9BSL - 28-04-2020, 13:17
RE: Analizator EU1KY - EC4AGT - 02-05-2020, 1:20
RE: Analizator EU1KY - SP9BSL - 02-05-2020, 8:13
RE: Analizator EU1KY - SQ8MVY - 02-05-2020, 8:07
RE: Analizator EU1KY - SQ7HJB - 02-05-2020, 10:43
RE: Analizator EU1KY - EC4AGT - 02-05-2020, 15:29
RE: Analizator EU1KY - SQ7HJB - 02-05-2020, 15:59
RE: Analizator EU1KY - EC4AGT - 02-05-2020, 16:07
RE: Analizator EU1KY - SQ7HJB - 02-05-2020, 20:07
RE: Analizator EU1KY - EC4AGT - 02-05-2020, 21:18
RE: Analizator EU1KY - SQ7HJB - 02-05-2020, 21:49
RE: Analizator EU1KY - EC4AGT - 24-05-2020, 23:56
RE: Analizator EU1KY - SP6LUN - 25-05-2020, 1:53
RE: Analizator EU1KY - EC4AGT - 25-05-2020, 12:41
RE: Analizator EU1KY - SQ9RZA - 03-09-2020, 15:19
RE: Analizator EU1KY - SP6LUN - 03-09-2020, 15:46
RE: Analizator EU1KY - SQ9RZA - 03-09-2020, 18:06
RE: Analizator EU1KY - SP4MSU - 08-09-2020, 18:19
RE: Analizator EU1KY - SQ9RZA - 09-09-2020, 16:03
RE: Analizator EU1KY - SP4MSU - 15-09-2020, 11:31
RE: Analizator EU1KY - DH1AKF - 07-10-2020, 9:36
RE: Analizator EU1KY - DH1AKF - 11-10-2020, 6:12
RE: Analizator EU1KY - SQ2EER - 11-10-2020, 8:46
RE: Analizator EU1KY - DH1AKF - 11-10-2020, 9:54
RE: Analizator EU1KY - SQ2EER - 11-10-2020, 10:25
RE: Analizator EU1KY - SP6EFY - 17-10-2020, 11:39
RE: Analizator EU1KY - DH1AKF - 17-11-2020, 11:03
RE: Analizator EU1KY - SP4MSU - 18-12-2020, 13:42
RE: Analizator EU1KY - DH1AKF - 18-12-2020, 15:18
RE: Analizator EU1KY - SP4MSU - 18-12-2020, 18:53
RE: Analizator EU1KY - SP6IFN - 17-03-2021, 19:59
RE: Analizator EU1KY - SP8GPQ - 16-04-2021, 11:35
RE: Analizator EU1KY - SP6IFN - 16-04-2021, 21:57
RE: Analizator EU1KY - SP4MSU - 30-08-2021, 12:51
RE: Analizator EU1KY - SP9BSL - 30-08-2021, 13:26
RE: Analizator EU1KY - SP4MSU - 30-08-2021, 13:34
RE: Analizator EU1KY - SP9WUY - 02-01-2022, 23:56
RE: Analizator EU1KY - HA3HZ - 15-01-2022, 15:22
RE: Analizator EU1KY - SQ7BCN - 09-02-2022, 23:15
RE: Analizator EU1KY - HA3HZ - 20-02-2022, 14:43
RE: Analizator EU1KY - SQ7BCN - 24-02-2022, 19:55
RE: Analizator EU1KY - EC4AGT - 30-05-2022, 17:03
RE: Analizator EU1KY - SP4MSU - 24-11-2022, 20:18
RE: Analizator EU1KY - SP1QY - 24-11-2022, 21:28
RE: Analizator EU1KY - SP4MSU - 25-11-2022, 8:50
RE: Analizator EU1KY - SP4MSU - 03-01-2023, 12:37
RE: Analizator EU1KY - SP7GRV - 03-01-2023, 13:27
RE: Analizator EU1KY - SP4MSU - 03-01-2023, 14:59
RE: Analizator EU1KY - SP4MSU - 10-01-2023, 19:17
RE: Analizator EU1KY - SP9MTV - 07-12-2023, 12:23
RE: Analizator EU1KY - SQ7AI - 31-07-2024, 12:39
RE: Analizator EU1KY - SP5BMP - 31-07-2024, 13:08
RE: Analizator EU1KY - SQ7AI - 31-07-2024, 13:39
RE: Analizator EU1KY - SP4MSU - 31-07-2024, 16:36
RE: Analizator EU1KY - SQ7AI - 31-07-2024, 17:18
RE: Analizator EU1KY - SP4MSU - 31-07-2024, 17:47
RE: Analizator EU1KY - SQ7AI - 01-08-2024, 19:52
RE: Analizator EU1KY - SP9VEY - 02-08-2024, 20:23
RE: Analizator EU1KY - SQ7AI - 01-08-2024, 7:00
RE: Analizator EU1KY - SP9KN - 01-08-2024, 10:27
RE: Analizator EU1KY - SP4MSU - 01-08-2024, 10:44
RE: Analizator EU1KY - SP9KN - 02-08-2024, 9:04
RE: Analizator EU1KY - SP6LUN - 03-08-2024, 10:44
RE: Analizator EU1KY - SQ7AI - 06-08-2024, 11:06
RE: Analizator EU1KY - SP9KN - 14-11-2024, 8:14

Skocz do:


Użytkownicy przeglądający ten wątek: 2 gości