Odpowiedz 
 
Ocena wątku:
  • 11 Głosów - 4 Średnio
  • 1
  • 2
  • 3
  • 4
  • 5
Tranciever Тюльпан-DSP
UA6VAE Offline
Alexey
*

Liczba postów: 36
Dołączył: 19-12-2015
Post: #737
RE: Tranciever Тюльпан-DSP
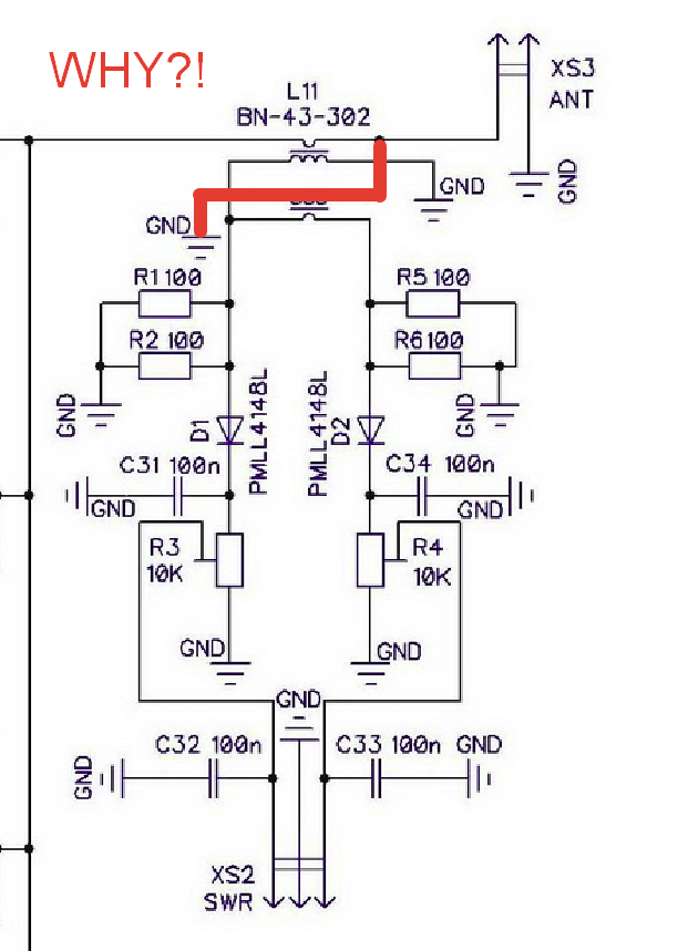
I am really frustrated about this SWR meter.
Why the ANT literally shorted to ground?


Załączone pliki Miniatury
İmage
11-03-2016 23:17
Znajdź wszystkie posty użytkownika Odpowiedz cytując ten post
Odpowiedz 


Wiadomości w tym wątku
RE: Tranciever Тюльпан-DSP - UA6VAE - 11-03-2016 23:17
Transceiver Тulip - EA7HOG - 27-06-2016, 19:06

Skocz do:


Użytkownicy przeglądający ten wątek: 6 gości