Odpowiedz 
 
Ocena wątku:
  • 1 Głosów - 5 Średnio
  • 1
  • 2
  • 3
  • 4
  • 5
TRX Kacper - emisja CW
SP2FP Offline
PAWEŁ
***

Liczba postów: 184
Dołączył: 01-11-2009
Post: #49
RE: TRX Kacper - emisja CW
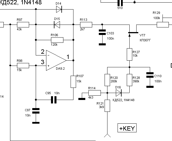
Dołączę się do tematu kluczowania . Ponieważ muszę podawać częstotliwość 700 hz bezpośrednio na modulator po kilku próbach wykonałem kluczowanie na fecie zaciągnięte od US5MSQ. działa to doskonale , nie daje żadnych stuków itd . Niestety muszę mieć dość stabilny poziom amplitudy -około 30mv .Problemem okazał się sam generator . Najpierw zbudowany sinusoidalny z przesuwnikiem fazowym na jednym tranzystorze - dobrane parametry sygnał czysty itd. ALE okazał się strasznie wrażliwy na temperaturę otoczenia . Jego amplituda wahała się od wygaśnięcia do ponad 1v po podgrzaniu . Dzisiaj złożyłem wzm operacyjny z mostkiem vinea , ale bez ograniczenia ampl. sygnał brzydki , po założeniu diod w sprzężeniu zwrotnym podobna sytuacja . po podgrzaniu dioda zmienia parametry złącza i amplituda maleje . Trx w małej aluminiowej obudowie po kilkunastu minutach nadawania temp zmienia się 20 stC wię ten parametr ma znaczący wpływ na poziom mocy lub przesterowania . ALC nadajnika kompensuje niewielkie zmiany . Poradźcie co wykombinować , czy zewnętrzne arw generatora - pomiar diodowy mcz z fetem będzie korzystniejszy czy sytuacja będzie podobna . Może ktoś przerabiał to zagadnienie . Mam podwójną opreracyjkę w gen. więc może druga część do zmiany wzmocnienia pierwszej kompensowana diodami lub termistorem ???
Nie chcę aby gen mcz wkładać w termostat ...
Paweł fp


Załączone pliki Miniatury
İmage
(Ten post był ostatnio modyfikowany: 02-12-2015 20:50 przez SP2FP.)
02-12-2015 20:42
Odwiedź stronę użytkownika Znajdź wszystkie posty użytkownika Odpowiedz cytując ten post
Odpowiedz 


Wiadomości w tym wątku
TRX Kacper - emisja CW - SQ2RBW - 21-09-2014, 21:37
RE: TRX Kacper - emisja CW - SP6IFN - 24-09-2014, 10:38
RE: TRX Kacper - emisja CW - SQ9RFC - 24-09-2014, 13:24
RE: TRX Kacper - emisja CW - SQ2RBW - 24-09-2014, 14:24
RE: TRX Kacper - emisja CW - SP4HKQ - 24-09-2014, 14:57
RE: TRX Kacper - emisja CW - SP6IFN - 24-09-2014, 17:04
RE: TRX Kacper - emisja CW - SQ2RBW - 24-09-2014, 19:52
RE: TRX Kacper - emisja CW - SP4HKQ - 25-09-2014, 7:43
RE: TRX Kacper - emisja CW - SP2JQR - 25-09-2014, 8:34
RE: TRX Kacper - emisja CW - SQ2RBW - 25-09-2014, 8:45
RE: TRX Kacper - emisja CW - SP9FKP - 25-09-2014, 11:31
RE: TRX Kacper - emisja CW - SQ9RFC - 25-09-2014, 11:52
RE: TRX Kacper - emisja CW - SP4HKQ - 25-09-2014, 11:56
RE: TRX Kacper - emisja CW - SQ2RBW - 25-09-2014, 12:41
RE: TRX Kacper - emisja CW - SQ9RFC - 25-09-2014, 12:49
RE: TRX Kacper - emisja CW - SP9MRN - 25-09-2014, 13:45
RE: TRX Kacper - emisja CW - SQ9RFC - 25-09-2014, 14:31
RE: TRX Kacper - emisja CW - SP9MRN - 25-09-2014, 14:49
RE: TRX Kacper - emisja CW - SQ9RFC - 25-09-2014, 17:33
RE: TRX Kacper - emisja CW - SP6IFN - 25-09-2014, 15:43
RE: TRX Kacper - emisja CW - SP9MRN - 25-09-2014, 16:32
RE: TRX Kacper - emisja CW - SP9MRN - 25-09-2014, 17:44
RE: TRX Kacper - emisja CW - SP6IFN - 25-09-2014, 17:45
RE: TRX Kacper - emisja CW - SP9FKP - 25-09-2014, 20:56
RE: TRX Kacper - emisja CW - SP9MRN - 25-09-2014, 23:23
RE: TRX Kacper - emisja CW - SQ2RBW - 26-09-2014, 9:51
RE: TRX Kacper - emisja CW - SP9FKP - 26-09-2014, 11:16
RE: TRX Kacper - emisja CW - SQ2RBW - 26-09-2014, 12:00
RE: TRX Kacper - emisja CW - SP6IFN - 27-09-2014, 12:35
RE: TRX Kacper - emisja CW - SQ2RBW - 27-09-2014, 21:35
RE: TRX Kacper - emisja CW - SQ2RBW - 15-10-2014, 20:48
RE: TRX Kacper - emisja CW - SP9FKP - 16-10-2014, 6:33
RE: TRX Kacper - emisja CW - SQ2RBW - 16-10-2014, 19:33
RE: TRX Kacper - emisja CW - SP9FKP - 16-10-2014, 20:06
RE: TRX Kacper - emisja CW - SQ2RBW - 16-10-2014, 20:56
RE: TRX Kacper - emisja CW - SP9FKP - 16-10-2014, 20:56
RE: TRX Kacper - emisja CW - SQ2RBW - 17-10-2014, 9:36
RE: TRX Kacper - emisja CW - SP9FKP - 17-10-2014, 10:25
RE: TRX Kacper - emisja CW - SP6IFN - 17-10-2014, 12:37
RE: TRX Kacper - emisja CW - SQ2RBW - 17-10-2014, 13:46
RE: TRX Kacper - emisja CW - SQ2RBW - 19-10-2014, 18:29
RE: TRX Kacper - emisja CW - SQ9RFC - 22-10-2014, 21:40
RE: TRX Kacper - emisja CW - SP5RF - 14-05-2015, 23:06
RE: TRX Kacper - emisja CW - SP5TAA - 15-05-2015, 0:10
RE: TRX Kacper - emisja CW - SQ9RFC - 15-05-2015, 11:16
RE: TRX Kacper - emisja CW - SP5RF - 15-05-2015, 11:33
RE: TRX Kacper - emisja CW - SQ2RBW - 15-05-2015, 14:51
RE: TRX Kacper - emisja CW - SP5RF - 15-05-2015, 17:53
RE: TRX Kacper - emisja CW - SP2FP - 02-12-2015 20:42
RE: TRX Kacper - emisja CW - SP2FP - 22-10-2016, 19:42
RE: TRX Kacper - emisja CW - SQ8LUV - 16-11-2016, 15:06
RE: TRX Kacper - emisja CW - SP2FP - 28-05-2017, 12:34
RE: TRX Kacper - emisja CW - SQ9RFC - 28-05-2017, 21:09
RE: TRX Kacper - emisja CW - SP2FP - 28-05-2017, 21:44
RE: TRX Kacper - emisja CW - SQ5KVS - 29-05-2017, 13:50
RE: TRX Kacper - emisja CW - SP2FP - 29-05-2017, 17:32
RE: TRX Kacper - emisja CW - SQ9RFC - 30-05-2017, 11:51
RE: TRX Kacper - emisja CW - SP5BMP - 30-05-2017, 12:24
RE: TRX Kacper - emisja CW - SQ9RFC - 30-05-2017, 12:35
RE: TRX Kacper - emisja CW - SP9FKP - 30-05-2017, 14:46
RE: TRX Kacper - emisja CW - SQ5KVS - 30-05-2017, 15:51
RE: TRX Kacper - emisja CW - SQ9RFC - 30-05-2017, 17:18
RE: TRX Kacper - emisja CW - SP6LUN - 30-05-2017, 19:40
RE: TRX Kacper - emisja CW - SP2FP - 30-05-2017, 21:01
RE: TRX Kacper - emisja CW - SP2FP - 10-06-2017, 15:33

Skocz do:


Użytkownicy przeglądający ten wątek: 1 gości