Odpowiedz 
 
Ocena wątku:
  • 10 Głosów - 4.6 Średnio
  • 1
  • 2
  • 3
  • 4
  • 5
HUSAREK - nowa homodyna dla "każdego"
SP9HVW Offline
Józef
***

Liczba postów: 158
Dołączył: 14-06-2010
Post: #824
RE: HUSAREK - nowa homodyna dla "każdego"
Witam, jest to moduł do wstawienia jako samodzielny stopień mocy .PCB wzm. zostało zaprojektowane pod typowy radiator A4291 produkowany przez Kęty o wymiarach 165x35x115 mm.Jako Ekran wzmacniacza zastosowano profil ceownika 100 x 38 z aluminium. Elementy te są łatwo dostępne i tanie. Wzmacniacz można wysterować z dowolnego mieszacz + BPF na wejściu jest tłumik typu Pi na rezystorach gdzie można dobrać jego tłumienie do danego sygnału. Zamieszczam tabelkę z pomiarem mocy.
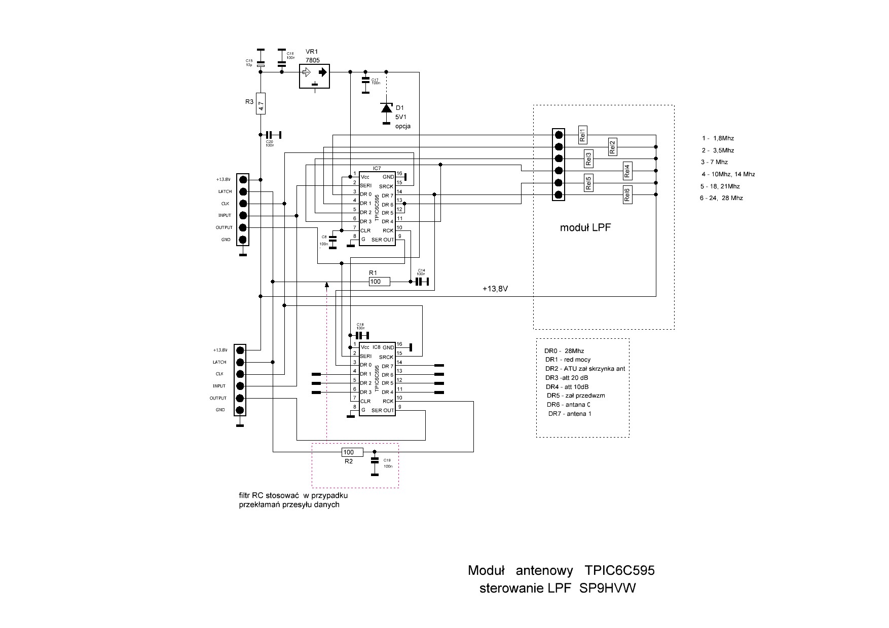
Mam też gotowy moduł LPFów jako oddzielny moduł mieszczący się w profilu ceownika 100x38 i przykręcany na kanapkę do wzmacniacza, jak zmontuje to zamieszczę zdjęcie. W module LPF jest postawiona płytka PCB z rejestrami do sterowania LPF na układach TPIC6C595 piny tych układów nie sa zgodne z pinologią HC595.
Przykładowy moduł LPF z dobudowaną płytką na układach TPIC6C595 do bezpośredniego sterowania przekaźnikami ( TPIC6C595 ma układ wykonawczy na DMOSie i wydajność prądową 100mA- max 250mA, U do33V). Moduł o wymiarach 165x100 x38 można zamocować na PA.
Mam firmowe PCB pod LPF i Notch na MAX7400 schemat i opis #792 - PCB przywiozę do Burzenina dla zainteresowanych.
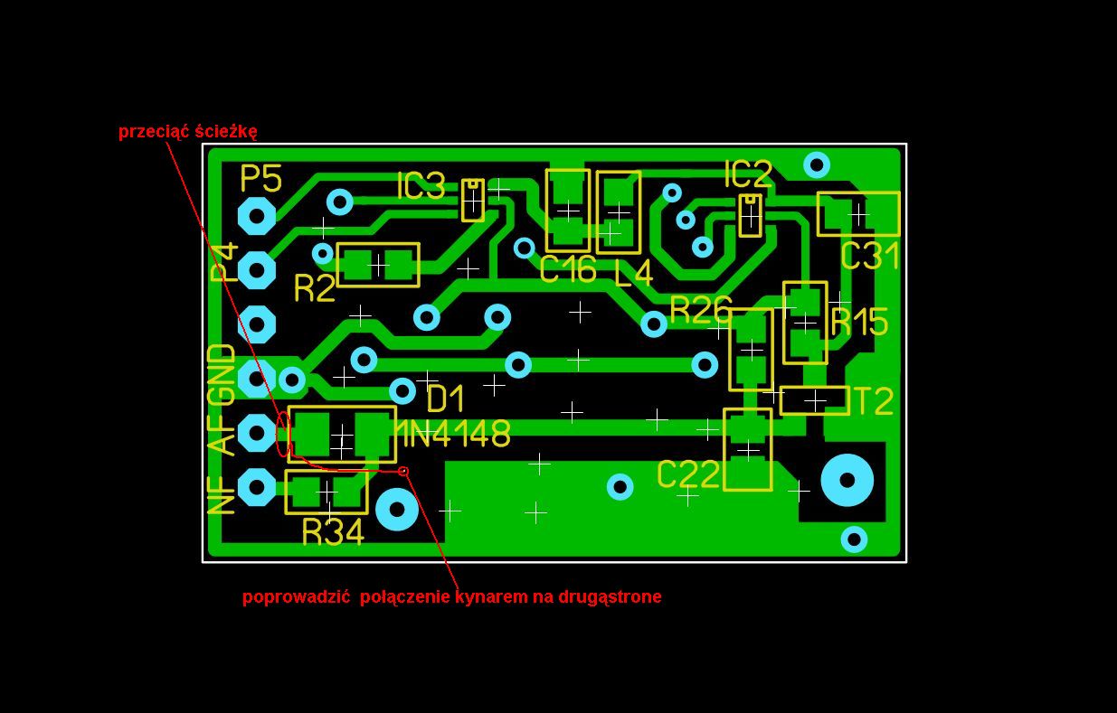
Zauważyłem błąd na PCB LPF i Notch i propozycja jak to naprawić


Załączone pliki Miniatury
İmage İmage İmage İmage İmage İmage İmage İmage İmage
(Ten post był ostatnio modyfikowany: 14-09-2015 19:19 przez SP9HVW.)
30-08-2015 21:16
Znajdź wszystkie posty użytkownika Odpowiedz cytując ten post
Odpowiedz 


Wiadomości w tym wątku
RE: HUSAREK - nowa homodyna dla "każdego" - SP9HVW - 30-08-2015 21:16

Skocz do:


Użytkownicy przeglądający ten wątek: 16 gości