Odpowiedz 
 
Ocena wątku:
  • 10 Głosów - 4.6 Średnio
  • 1
  • 2
  • 3
  • 4
  • 5
HUSAREK - nowa homodyna dla "każdego"
SP4LVC Offline
Bogdan sk
*****

Liczba postów: 761
Dołączył: 10-07-2009
Post: #819
RE: HUSAREK - nowa homodyna dla "każdego"
Grzegorz ja sadzałem S1M w wersji SMD. Nie jest to co prawda dioda PIN, ale krzemowa z odpowiednimi parametrami - mogąca zastępować diodę PIN. Ma ona trochę ,,hardcorowy" rozmiar - jak na technologię SMD, ale jakoś wlazły te 3 sztuki. Po zastosowaniu tych diód uzyskuję regulację mocy wyjściowej na potencjometrze na płycie czołowej w zakresie od 5 do 25 W. Jeżeli chodzi o typowe diody PIN to można chyba wsadzić wszystko, co podpada gabarytami.
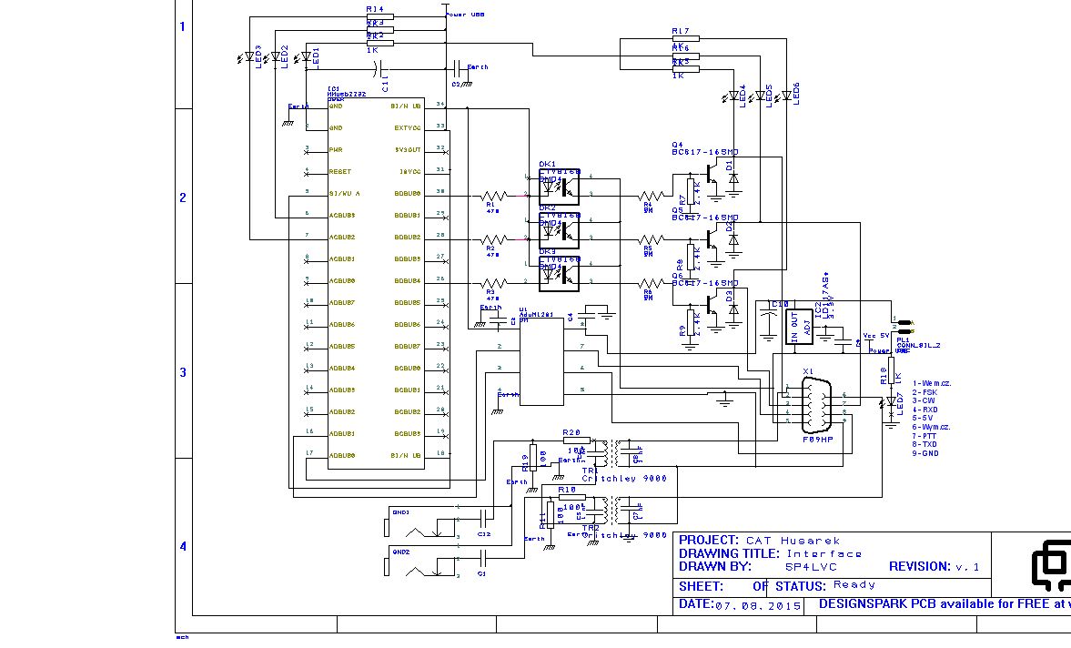
Mam wakacyjny prezent dla konstruktorów, stworzony głównie pod kątem Husarka. Zdecydowałem się jednak na interfejs zewnętrzny. Pierwotny plan był taki, aby wsadzić płytkę CAT-a do radia, ale niestety słychać śmieci. Poza tym trzeba byłoby wprowadzać do radia i izolować niechciany potencjał komputera. Stąd kilka ,,zarwanych" nocy na nowy projekt interfejsu zewnętrznego. Opracowałem na bazie tego, co miałem w szufladach. Wiem, że pewne kwestie można było wykonać prościej, ale to wymagałoby zakupu specjalizowanych transoptorów cyfrowych, i.t.d. Schemat trochę nieogarnięty - głównie jeśli chodzi o nazewnictwo części, ale nie chce mi się już bawić w pedanta. Każdy, kto ma trochę pojęcia o elektronice po pierwszym rzucie oka ,,poczuje bluesa". Pliki PCB w 2 wariantach - 1 wersja z transoptorami DIL, 2 - transoptory SMD. Co komu pasuje. Niczym innym te wersje się nie różnią. Oczywiście rysunek ścieżek jest nieco inny - w zależności od wersji. Najważniejszy jest fakt wykorzystania gotowego modułu MMusb2232 - bez konieczności eksperymentowania z układem FT2232. Przy jego rozmiarze wyprasowanie, wytrawienie i polutowanie jego 48 nóżek jest trochę problematyczne. Nie wiem, bo nie próbowałem, ale następny interfejs nad którym się pochylę będzie już miał hub-a i kodek audio. Wówczas przyjdzie pora na hardcore ze wspomnianym scalakiem. Prezentowany interfejs - poza brakiem kodeka audio jest w 100% wystarczający do pełnej obsługi każdego radia z pojedynczym odbiornikiem i współpracującego oprogramowania. 2 wirtualne porty COM szczególnie przydają się przy jednoczesnej pracy HRD i DM780 lub HRD i Logger32. Jumper goldpinowy na płytce zwiera stabilizator 3,3 V i wówczas układ ADuM 1201 dostaje 5 V zasilania - identyczne jak po stronie pierwotnej od układu zasilanego ze złącza USB. Myślę, ze wówczas ruszy również sterowanie CAT mojego FT-857D. Czyli fejs będzie w jakimś stopniu uniwersalny. Co prawda tego nie testowałem, ale chyba się nie mylę. W ostateczności jest to kwestia jednego zbędnego podwójnego goldpina. Nie projektowałem płytki pod żadną konkretną obudowę - po prostu chodziło mi o to, aby dało się to w miarę ciasno upchnąć. Tu każdemu zostawiam własne pole do działania - ja też jeszcze nie wiem w co to upchnę. Życzę powodzenia przy składaniu - ja już grzeję laminator. W razie kłopotów lub wątpliwości piszcie maile lub pytania w wątku. Najważniejsza korzyść z tej akcji jest taka, że wreszcie obcykałem niemal do cna DesignSparka. Przepraszam za przelotki, ale przy jednostronnym druku nie dało się tego ogarnąć.
Jedna uwaga. Przed wrzuceniem do trawienia trzeba zeskrobać po każdej ze stron 2 cieniutkie linie, które są granicami obszaru płytki, a łączą nam niepotrzebnie obie masy lub pobrać moją poprawioną..Myślałem, że to się nie wytrawi, a jednak jest i robi zwarcie. Przy okazji umasiłem na stronie bottom piny masowe gniazd mini jack. Wychodzi praca o 3 nad ranem - niestety.


Załączone pliki Miniatury
İmage

.pdf  Interfejs z transoptorami DIP - PCB bottom.pdf (Rozmiar: 28.28 KB / Pobrań: 1013)
.pdf  Interfejs z transoptorami DIP - PCB top mirror.pdf (Rozmiar: 20.07 KB / Pobrań: 951)
.pdf  Interfejs z transoptorami SMD - PCB bottom.pdf (Rozmiar: 27.61 KB / Pobrań: 956)
.pdf  Interfejs z transoptorami SMD - PCB top mirror.pdf (Rozmiar: 19.45 KB / Pobrań: 982)

Bogdan
(Ten post był ostatnio modyfikowany: 08-08-2015 9:35 przez SP4LVC.)
07-08-2015 10:48
Znajdź wszystkie posty użytkownika Odpowiedz cytując ten post
Odpowiedz 


Wiadomości w tym wątku
RE: HUSAREK - nowa homodyna dla "każdego" - SP4LVC - 07-08-2015 10:48

Skocz do:


Użytkownicy przeglądający ten wątek: 12 gości