Odpowiedz 
 
Ocena wątku:
  • 10 Głosów - 4.6 Średnio
  • 1
  • 2
  • 3
  • 4
  • 5
HUSAREK - nowa homodyna dla "każdego"
SP9HVW Offline
Józef
***

Liczba postów: 158
Dołączył: 14-06-2010
Post: #792
RE: HUSAREK - nowa homodyna dla "każdego"
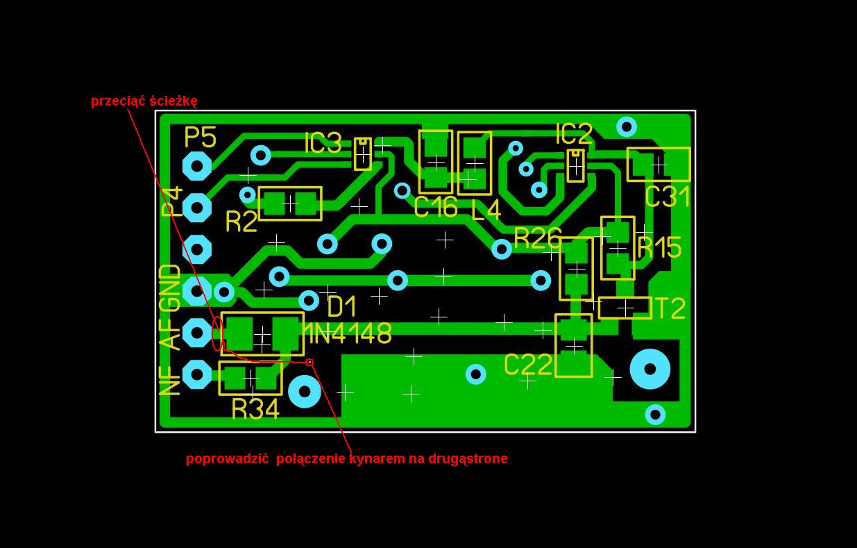
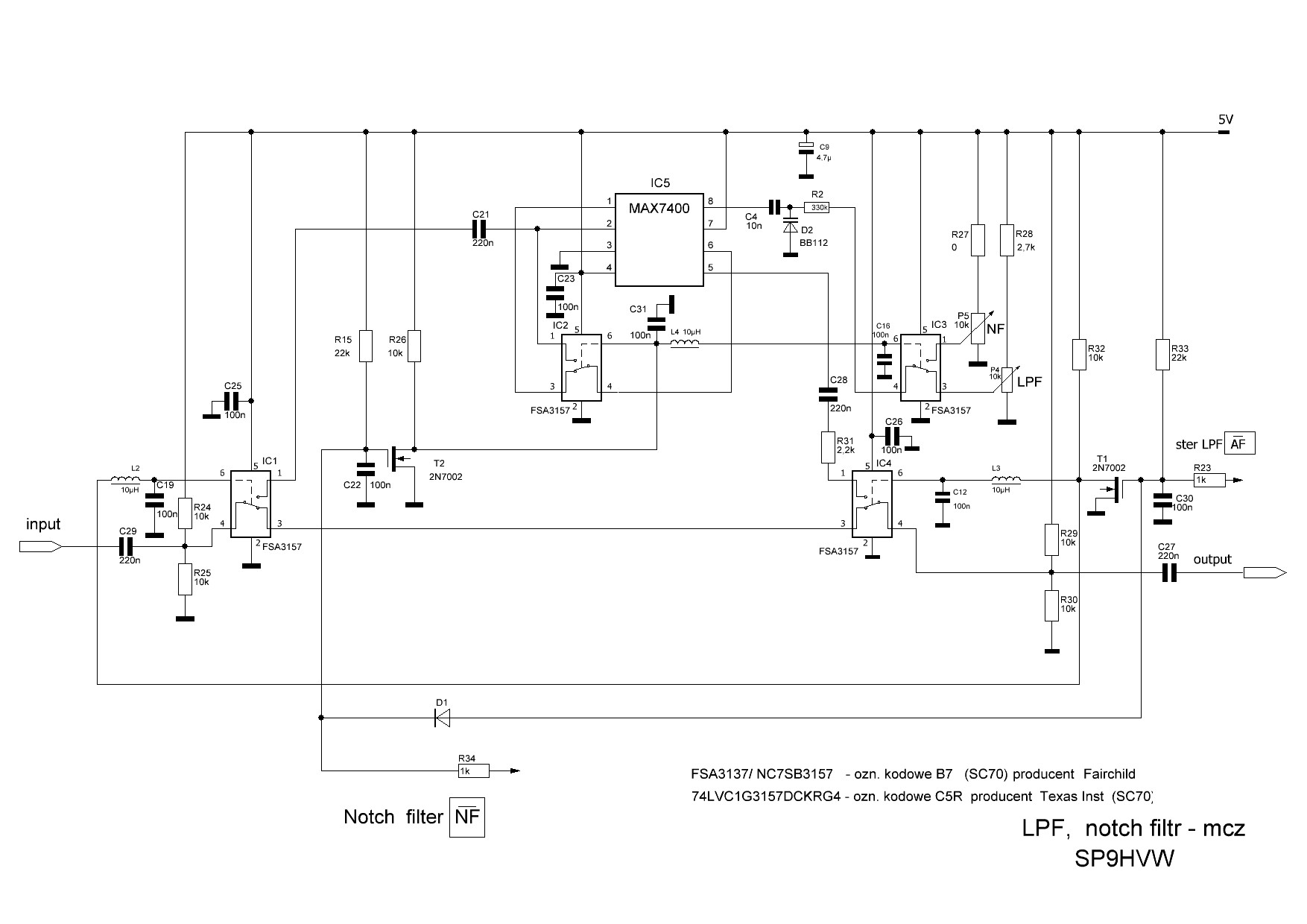
W układzie pracuje układ MAX7400 którym można płynnie regulować pasmo mcz. od strony górnych częstotliwości 4kHz do 500Hz. MAX7400 najlepiej pracuje poprzedzony filtrem mcz LC. Wstawiamy go na module automatyki pomiędzy wyjście audio z układu U1 n.7 i potencjometr reg. mcz R1 . Tłumienie przełącznika w paśmie przenoszenia gdzie zastosowano FSA3157 jest bardzo małe i wynosi około 0,2 dB.Układ szczególnie jest pomocny wtedy kiedy sygnał jest > 200mVpp - szumy MAX7400 są pomijalne a można wyciąć silne stacje pracujące z boku. Notch z wykorzystaniem MAX7400 wycina sygnały do poziomu -35dB. Włączenie lpf lub notcha następuje poprzez podanie stanu niskiego z sterownika. Układ bez podania sterowania pracuje jako bypas. W związku zainteresowaniem kolegów układem dopracuje PCB i opublikuje .Varicap D2- dioda w obudowie TO92 lub dowolna dioda z starego tunera AM np. radia samochodowego np BB112, BB512, 1SV149, BB510. Błąd na PCB i propozycja jak poprawić.


Załączone pliki Miniatury
İmage İmage İmage İmage

.pdf  MAX 7400, lpf notch.pdf (Rozmiar: 83.92 KB / Pobrań: 1261)
.jpg  PCB- C2.JPG (Rozmiar: 88.57 KB / Pobrań: 2702)
.pdf  PCB pop C1.pdf (Rozmiar: 204.23 KB / Pobrań: 1032)
(Ten post był ostatnio modyfikowany: 05-10-2015 13:16 przez SP9HVW.)
28-05-2015 23:21
Znajdź wszystkie posty użytkownika Odpowiedz cytując ten post
Odpowiedz 


Wiadomości w tym wątku
RE: HUSAREK - nowa homodyna dla "każdego" - SP9HVW - 28-05-2015 23:21

Skocz do:


Użytkownicy przeglądający ten wątek: 16 gości