Odpowiedz 
 
Ocena wątku:
  • 7 Głosów - 3.43 Średnio
  • 1
  • 2
  • 3
  • 4
  • 5
CDG2000
SP9JMD Offline
Adam
*

Liczba postów: 35
Dołączył: 14-02-2010
Post: #28
RE: CDG2000

.mp3  HUSH_band_noise.mp3 (Rozmiar: 118.96 KB / Pobrań: 1581) İmage İmage İmage
.pdf  AVT2321 - Redukcja Szumów SSM2000.pdf (Rozmiar: 581.91 KB / Pobrań: 1788) İmage
.mp3  HUSH_dynamic.mp3 (Rozmiar: 671.55 KB / Pobrań: 1520)

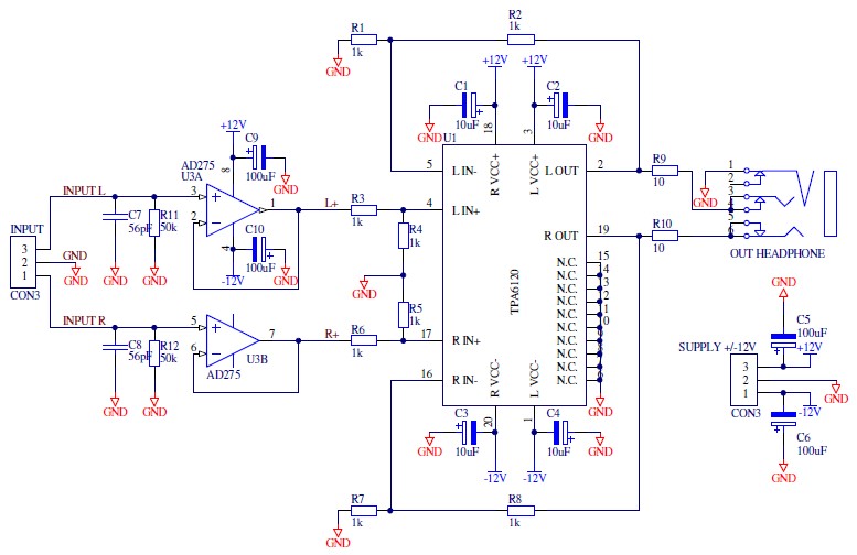
Teraz mała wariacja nt toru Audio do CDG jest to zbiór kilku pomysłów kolegów z tego forum za co dziękuję oraz moja aranżacja tych pomysłów , zamieszczam nieco dokumentacji .


Załączone pliki
.bmp  Husar mcz3.BMP (Rozmiar: 201.04 KB / Pobrań: 2078)
(Ten post był ostatnio modyfikowany: 28-12-2014 14:01 przez SP9JMD.)
28-12-2014 14:00
Odwiedź stronę użytkownika Znajdź wszystkie posty użytkownika Odpowiedz cytując ten post
Odpowiedz 


Wiadomości w tym wątku
CDG2000 - SP5FCS - 16-06-2009, 10:33
RE: CDG2000 - SP7EWL - 22-10-2009, 16:16
RE: CDG2000 - SP9JMD - 03-12-2010, 15:23
RE: CDG2000 - SP9FKP - 03-12-2010, 16:03
RE: CDG2000 - SP2QCA - 03-12-2010, 16:39
RE: CDG2000 - SP2JQR - 03-12-2010, 21:08
RE: CDG2000 - SP4HKQ - 05-12-2010, 19:22
RE: CDG2000 - SP5AQT - 06-12-2010, 10:32
RE: CDG2000 - SP9JMD - 08-12-2010, 16:52
RE: CDG2000 - SP9JMD - 31-12-2010, 9:38
RE: CDG2000 - SP5AQT - 31-12-2010, 20:31
RE: CDG2000 - SP9JMD - 07-01-2011, 12:17
RE: CDG2000 - SP9JMD - 01-02-2011, 22:44
RE: CDG2000 - SP2QCA - 02-02-2011, 10:52
RE: CDG2000 - SP9JMD - 02-02-2011, 19:20
RE: CDG2000 - SP9JMD - 15-05-2011, 20:23
RE: CDG2000 - SP9JMD - 16-05-2011, 18:21
RE: CDG2000 - SP2QCA - 17-05-2011, 13:46
RE: CDG2000 - SP9JMD - 17-05-2011, 20:17
RE: CDG2000 - SQ8GUM - 18-05-2011, 21:43
RE: CDG2000 - SP9JMD - 18-05-2011, 23:21
RE: CDG2000 - SP4HKQ - 19-05-2011, 14:19
RE: CDG2000 - SP9JMD - 19-05-2011, 20:53
RE: CDG2000 - SP4HKQ - 21-05-2011, 19:27
RE: CDG2000 - SP9JMD - 21-05-2011, 22:49
RE: CDG2000 - SP9JMD - 11-11-2014, 20:26
RE: CDG2000 - SP9JMD - 09-12-2014, 19:25
RE: CDG2000 - SP9JMD - 28-12-2014 14:00
RE: CDG2000 - SP9JMD - 12-12-2018, 21:02
RE: CDG2000 - SP9JMD - 26-12-2018, 19:16

Skocz do:


Użytkownicy przeglądający ten wątek: 1 gości