Odpowiedz 
 
Ocena wątku:
  • 1 Głosów - 5 Średnio
  • 1
  • 2
  • 3
  • 4
  • 5
Miernik RLC
SP5FCS Offline
Adam
*****

Liczba postów: 1,073
Dołączył: 02-02-2009
Post: #9
RE: Miernik RLC
(11-04-2014 22:04)SQ4AVS napisał(a):  A może zebrała by się grupa paru osób i zamówiła pcb.

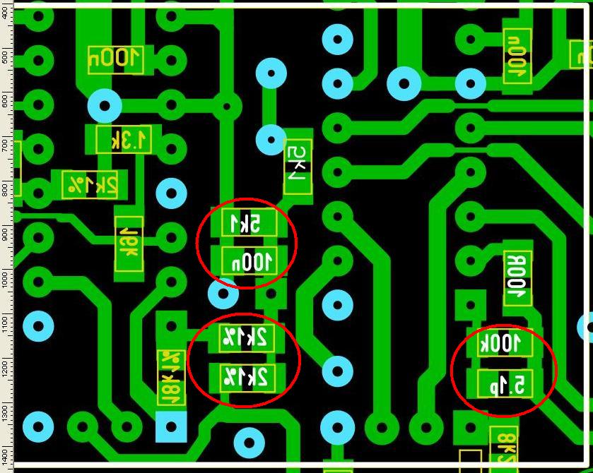
Kilka postów wcześniej proponowałeś zamówienie płytek dlatego moje uwagi dotyczą projektu pod wykonanie fabryczne. Warto robiąc nowy projekt druku czy nawet poprawki zrobić go od razu pod fabrykę bo to daje większe możliwości i oszczędza czas na poprawki. W razie wątpliwości czy pytań chętnie pomogę.

1/ Przerobienie fabrycznego projektu z różnymi wierceniami na jednolite wiercenie jest banalnie proste, zaznaczamy cały projekt i podajemy jedną średnicę wiecenia pod termotransfer.
2/ Do robienia opisów pomocniczych lepsza jest warstwa "O" (biała-pierwszy ekran). Takie opisy nie kolidują z wersją pod wykonanie fabrycze i są bardzo czytelne po wydrukowaniu warstwy w wersji Photoview (ekran drugi).
3/ Płytki Piligrima SMD w wykonaniu AVT trzeba było skrobać na wszystkich polach SMD.


Załączone pliki Miniatury
İmage İmage

73 Adam
22-04-2014 20:47
Znajdź wszystkie posty użytkownika Odpowiedz cytując ten post
Odpowiedz 


Wiadomości w tym wątku
Miernik RLC - SP9IZM - 07-04-2014, 21:25
RE: Miernik RLC - SP9IZM - 08-04-2014, 19:43
RE: Miernik RLC - SP9RQA - 09-04-2014, 9:04
RE: Miernik RLC - SP9IZM - 11-04-2014, 20:49
RE: Miernik RLC - SQ4AVS - 11-04-2014, 22:04
RE: Miernik RLC - SP5FCS - 22-04-2014 20:47
RE: Miernik RLC - SQ4AVS - 22-04-2014, 17:26
RE: Miernik RLC - SP5FCS - 22-04-2014, 18:12
RE: Miernik RLC - SQ4AVS - 22-04-2014, 18:59
RE: Miernik RLC - SQ4AVS - 22-04-2014, 21:25
RE: Miernik RLC - M134A - 26-06-2014, 21:22
RE: Miernik RLC - SP2ONG - 27-06-2014, 6:50
RE: Miernik RLC - SQ4AVS - 21-01-2015, 20:10
RE: Miernik RLC - SP9IZM - 23-01-2015, 8:10
RE: Miernik RLC - SQ4AVS - 23-01-2015, 10:56
RE: Miernik RLC - SP9IZM - 23-01-2015, 18:29
RE: Miernik RLC - SQ4AVS - 23-01-2015, 18:32
RE: Miernik RLC - SP4AP - 23-09-2015, 8:03
RE: Miernik RLC - SQ4AVS - 31-08-2020, 16:06
RE: Miernik RLC - HMAMATOR - 01-09-2020, 10:04
RE: Miernik RLC - SQ4AVS - 01-09-2020, 15:50
RE: Miernik RLC - SP6AUO - 02-09-2020, 9:19
RE: Miernik RLC - SQ4AVS - 08-09-2020, 16:30
RE: Miernik RLC - SP9OYN - 11-09-2020, 6:54

Skocz do:


Użytkownicy przeglądający ten wątek: 1 gości