Odpowiedz 
 
Ocena wątku:
  • 1 Głosów - 5 Średnio
  • 1
  • 2
  • 3
  • 4
  • 5
Miernik RLC
SP5FCS Offline
Adam
*****

Liczba postów: 1,073
Dołączył: 02-02-2009
Post: #7
RE: Miernik RLC
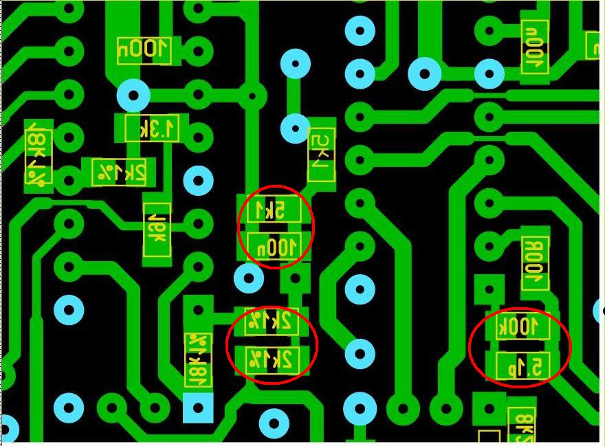
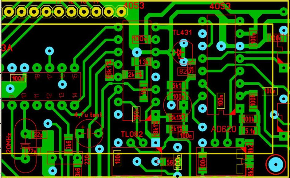
Rafał, jeśli już coś poprawiasz to rób to dobrze. Nie zrozumiałeś intencji Jerzego w jego sposobie opisu elementów SMD na drukach. Umieszczenie opisów na górnej warstwie pozwala na wykonanie nadruku mimo, że opis jest "na elemencie" ale z odwrotnej strony płytki (pierwszy ekran). Twoja wersja nie nadaje się pod produkcję ponieważ obrysy elementów SMD oraz napisy wchodzą na pola lutownicze (drugi ekran). Jak nie chcesz tego drapać przed lutowaniem to trzeba to koniecznie poprawić. Do wykonania fabrycznego należałoby poprawić również wiercenia.


Załączone pliki Miniatury
İmage İmage

73 Adam
22-04-2014 18:12
Znajdź wszystkie posty użytkownika Odpowiedz cytując ten post
Odpowiedz 


Wiadomości w tym wątku
Miernik RLC - SP9IZM - 07-04-2014, 21:25
RE: Miernik RLC - SP9IZM - 08-04-2014, 19:43
RE: Miernik RLC - SP9RQA - 09-04-2014, 9:04
RE: Miernik RLC - SP9IZM - 11-04-2014, 20:49
RE: Miernik RLC - SQ4AVS - 11-04-2014, 22:04
RE: Miernik RLC - SP5FCS - 22-04-2014, 20:47
RE: Miernik RLC - SQ4AVS - 22-04-2014, 17:26
RE: Miernik RLC - SP5FCS - 22-04-2014 18:12
RE: Miernik RLC - SQ4AVS - 22-04-2014, 18:59
RE: Miernik RLC - SQ4AVS - 22-04-2014, 21:25
RE: Miernik RLC - M134A - 26-06-2014, 21:22
RE: Miernik RLC - SP2ONG - 27-06-2014, 6:50
RE: Miernik RLC - SQ4AVS - 21-01-2015, 20:10
RE: Miernik RLC - SP9IZM - 23-01-2015, 8:10
RE: Miernik RLC - SQ4AVS - 23-01-2015, 10:56
RE: Miernik RLC - SP9IZM - 23-01-2015, 18:29
RE: Miernik RLC - SQ4AVS - 23-01-2015, 18:32
RE: Miernik RLC - SP4AP - 23-09-2015, 8:03
RE: Miernik RLC - SQ4AVS - 31-08-2020, 16:06
RE: Miernik RLC - HMAMATOR - 01-09-2020, 10:04
RE: Miernik RLC - SQ4AVS - 01-09-2020, 15:50
RE: Miernik RLC - SP6AUO - 02-09-2020, 9:19
RE: Miernik RLC - SQ4AVS - 08-09-2020, 16:30
RE: Miernik RLC - SP9OYN - 11-09-2020, 6:54

Skocz do:


Użytkownicy przeglądający ten wątek: 1 gości