Odpowiedz 
 
Ocena wątku:
  • 1 Głosów - 5 Średnio
  • 1
  • 2
  • 3
  • 4
  • 5
Generator na układzie SI570 ciąg dalszy
ORINOCO Offline
Początkujący
**

Liczba postów: 52
Dołączył: 01-01-2011
Post: #17
RE: Generator na układzie SI570 ciąg dalszy
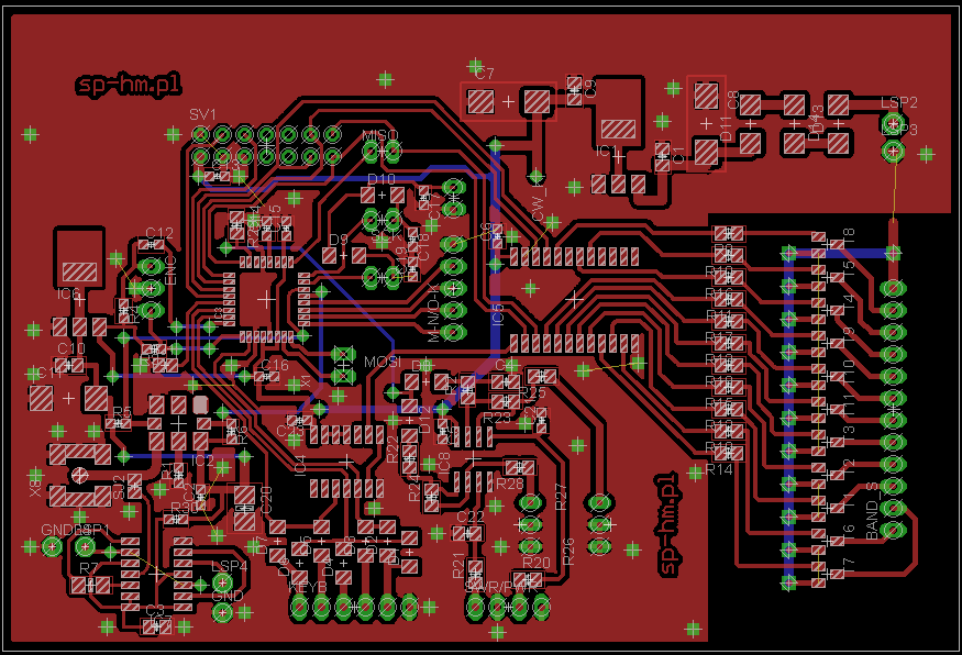
Tak jak obiecałem umieszczam projekt płytki w SMT na laminacie dwustronnym.
Mozaika ścieżek jeszcze nie testowana.
Starałem się płytkę tak zaprojektować aby łatwo było ją zrobić metodą termo-transferu. Koniecznie trzeba zrobić przelotki do masy oraz kilka zworek.
Uwaga na niebieską warstwę spodnią oraz samotne "wysepki" GND. Napisy MOSI i CW_K są przesunięte i lepiej opierać się na schemacie.
Zrezygnowałem z regulacji LCD bo mój wyświetlacz tego nie wymaga. Model wyświetlacza to SSC2M16ULGY-03. Wymieniłem na nim rezystory odpowiedzialne za podświetlenie.

Wiem płytka nie jest idealna.

.pdf  si570nowy_.pdf (Rozmiar: 67.11 KB / Pobrań: 1445)


Załączone pliki Miniatury
İmage İmage
(Ten post był ostatnio modyfikowany: 22-02-2014 1:32 przez ORINOCO.)
21-02-2014 22:03
Znajdź wszystkie posty użytkownika Odpowiedz cytując ten post
Odpowiedz 


Wiadomości w tym wątku
RE: Generator na układzie SI570 ciąg dalszy - ORINOCO - 21-02-2014 22:03

Skocz do:


Użytkownicy przeglądający ten wątek: 1 gości