Odpowiedz 
 
Ocena wątku:
  • 2 Głosów - 5 Średnio
  • 1
  • 2
  • 3
  • 4
  • 5
Prosta homodyna dla początkujących
SP3VZX Offline
Leszek
**

Liczba postów: 93
Dołączył: 24-10-2010
Post: #21
RE: Prosta homodyna dla początkujących
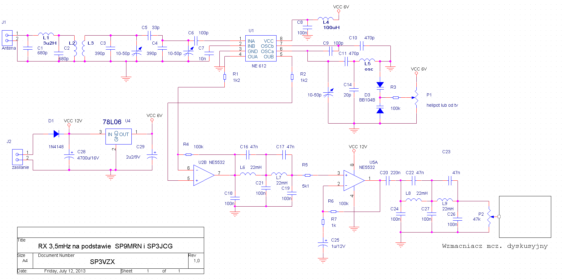
Filtrów nie liczyłem , połączyłem dwa projekty kolegów SP9MRN i SP3JCG.
W załączniku poprawiony schemat (była 1 godz w nocy więc stąd kreska.


Załączone pliki Miniatury
İmage

Pozdrawiam Leszek SP3VZX..
Mój locator JO82GL90GF http://no.nonsense.ee/qthmap/
DigiRex prosty radiowy odbiornik krótkofalowy na miarę XXI wieku z cyfrowym sterowaniem i DSP
(Ten post był ostatnio modyfikowany: 12-07-2013 16:12 przez SP3VZX.)
12-07-2013 16:12
Odwiedź stronę użytkownika Znajdź wszystkie posty użytkownika Odpowiedz cytując ten post
Odpowiedz 


Wiadomości w tym wątku
RE: Prosta homodyna dla początkujących - SP3VZX - 12-07-2013 16:12

Skocz do:


Użytkownicy przeglądający ten wątek: 1 gości