Odpowiedz 
 
Ocena wątku:
  • 2 Głosów - 5 Średnio
  • 1
  • 2
  • 3
  • 4
  • 5
Prosta homodyna dla początkujących
SP3VZX Offline
Leszek
**

Liczba postów: 93
Dołączył: 24-10-2010
Post: #17
RE: Prosta homodyna dla początkujących
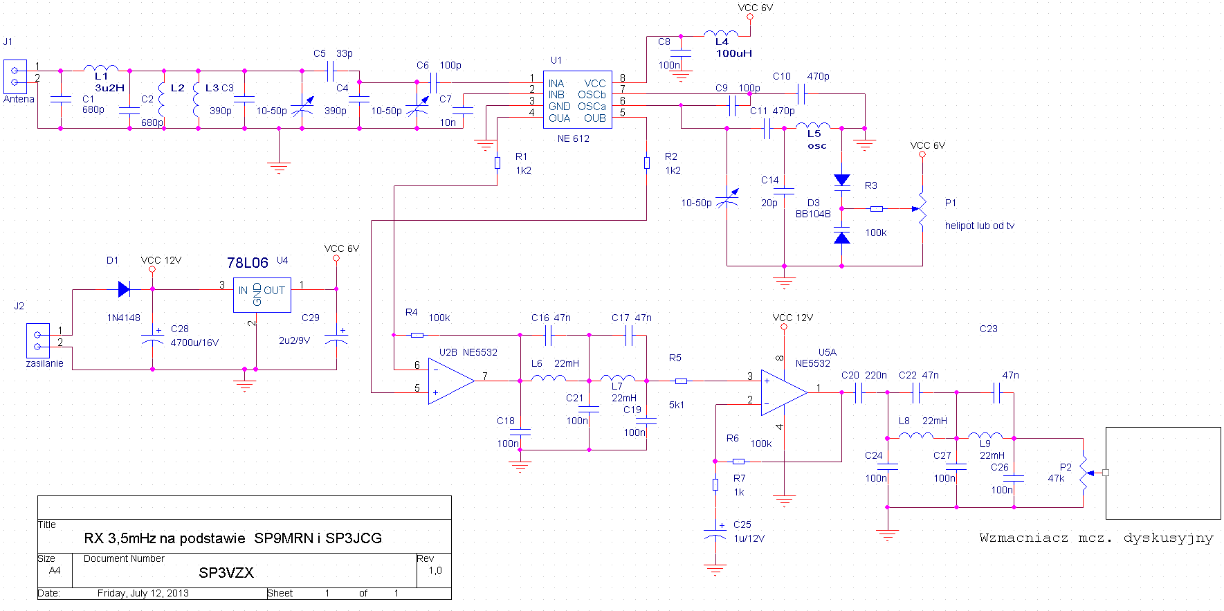
Odnośnie helipota to można zastosować potencjometr wieloobrotowy od TV.
A cewki do filtrów na opamp to na allegro są zbliżone 22mH.
W załączniku moja wersja RX-a.


Załączone pliki Miniatury
İmage

Pozdrawiam Leszek SP3VZX..
Mój locator JO82GL90GF http://no.nonsense.ee/qthmap/
DigiRex prosty radiowy odbiornik krótkofalowy na miarę XXI wieku z cyfrowym sterowaniem i DSP
(Ten post był ostatnio modyfikowany: 12-07-2013 1:38 przez SP3VZX.)
12-07-2013 1:32
Odwiedź stronę użytkownika Znajdź wszystkie posty użytkownika Odpowiedz cytując ten post
Odpowiedz 


Wiadomości w tym wątku
RE: Prosta homodyna dla początkujących - SP3VZX - 12-07-2013 1:32

Skocz do:


Użytkownicy przeglądający ten wątek: 1 gości