Odpowiedz 
 
Ocena wątku:
  • 10 Głosów - 4.6 Średnio
  • 1
  • 2
  • 3
  • 4
  • 5
HUSAREK - nowa homodyna dla "każdego"
SP5BMP Offline
Janusz
****

Liczba postów: 606
Dołączył: 02-11-2010
Post: #323
RE: HUSAREK - nowa homodyna dla "każdego"
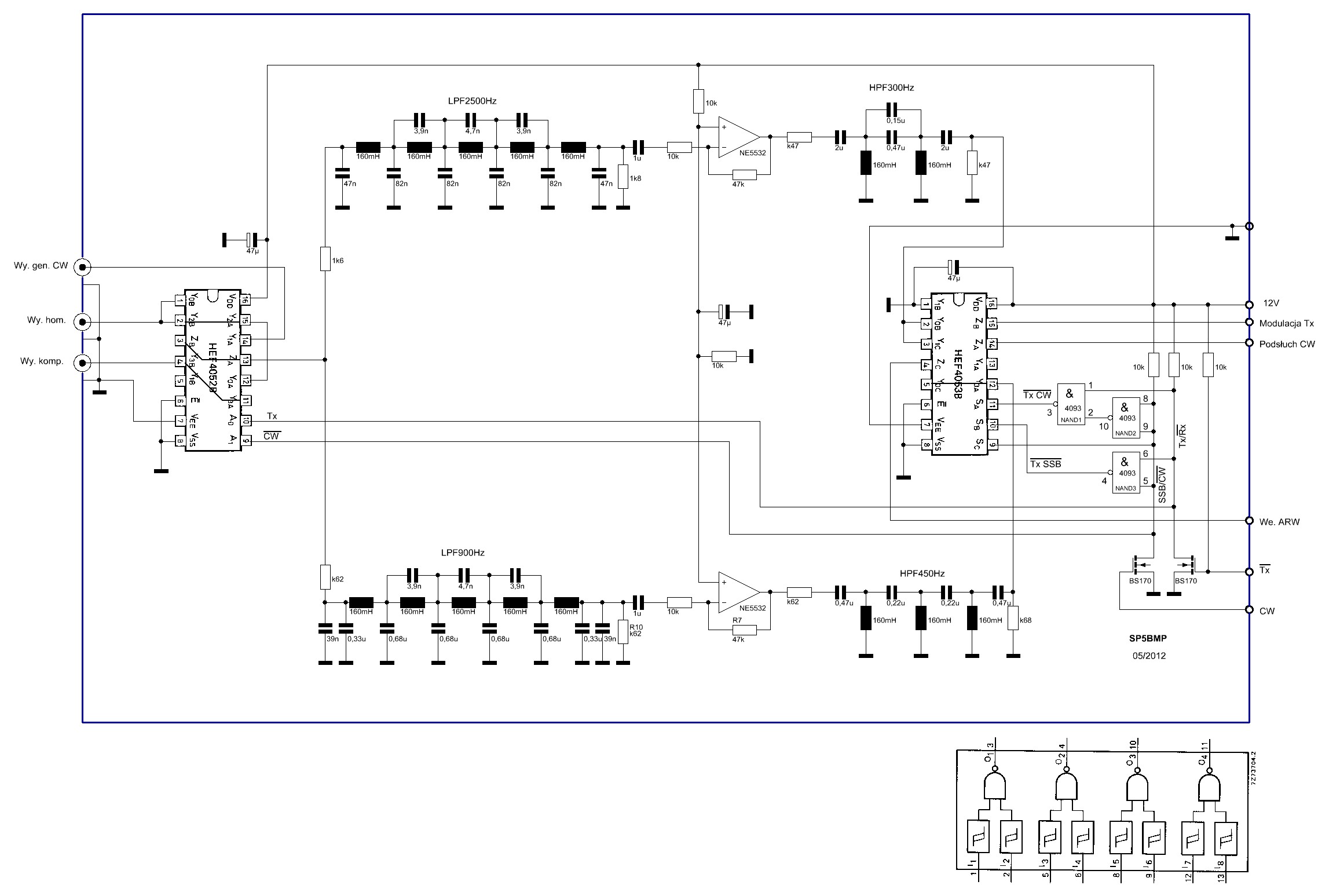
Takie rozwiązanie było brane pod uwagę. Narysowałem wtedy wstępny schemat przełączania filtru, tak aby był on włączany podczas nadawania. Nic nie stoi na przeszkodzie , aby wrócić do tego rozwiązania. Pozdrawiam, Janusz.


Załączone pliki Miniatury
İmage
10-02-2013 15:28
Znajdź wszystkie posty użytkownika Odpowiedz cytując ten post
Odpowiedz 


Wiadomości w tym wątku
RE: HUSAREK - nowa homodyna dla "każdego" - SP5BMP - 10-02-2013 15:28

Skocz do:


Użytkownicy przeglądający ten wątek: 14 gości