Odpowiedz 
 
Ocena wątku:
  • 10 Głosów - 4.6 Średnio
  • 1
  • 2
  • 3
  • 4
  • 5
HUSAREK - nowa homodyna dla "każdego"
SQ4AVS Offline
Rafał
*****

Liczba postów: 1,421
Dołączył: 29-01-2010
Post: #125
RE: HUSAREK - nowa homodyna dla "każdego"
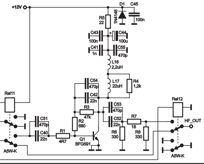
Z zdania wynika,że może chodzić zarówno o wzmacniacz jak i tranzystor. Ten wzmacniacz nie ma dopasowanego wyjścia o czym się mogłeś przekonać podczas pomiarów filtrów kwarcowych. Lepiej zróbcie tak jak jak w pliku przy okazji oszczędzicie na trafie ;-). Szumy pomierzone miał coś koło 1,5dB. Lub jeszcze lepiej w mojej wersji filtrów pasmowych Waldka SP2JJH


Załączone pliki Miniatury
İmage
(Ten post był ostatnio modyfikowany: 23-09-2012 10:09 przez SQ4AVS.)
23-09-2012 10:08
Odwiedź stronę użytkownika Znajdź wszystkie posty użytkownika Odpowiedz cytując ten post
Odpowiedz 


Wiadomości w tym wątku
RE: HUSAREK - nowa homodyna dla "każdego" - SQ4AVS - 23-09-2012 10:08

Skocz do:


Użytkownicy przeglądający ten wątek: 22 gości