Odpowiedz 
 
Ocena wątku:
  • 10 Głosów - 4.6 Średnio
  • 1
  • 2
  • 3
  • 4
  • 5
HUSAREK - nowa homodyna dla "każdego"
SP9IZM Offline
Jerzy
**

Liczba postów: 59
Dołączył: 18-12-2009
Post: #113
RE: HUSAREK - nowa homodyna dla "każdego"
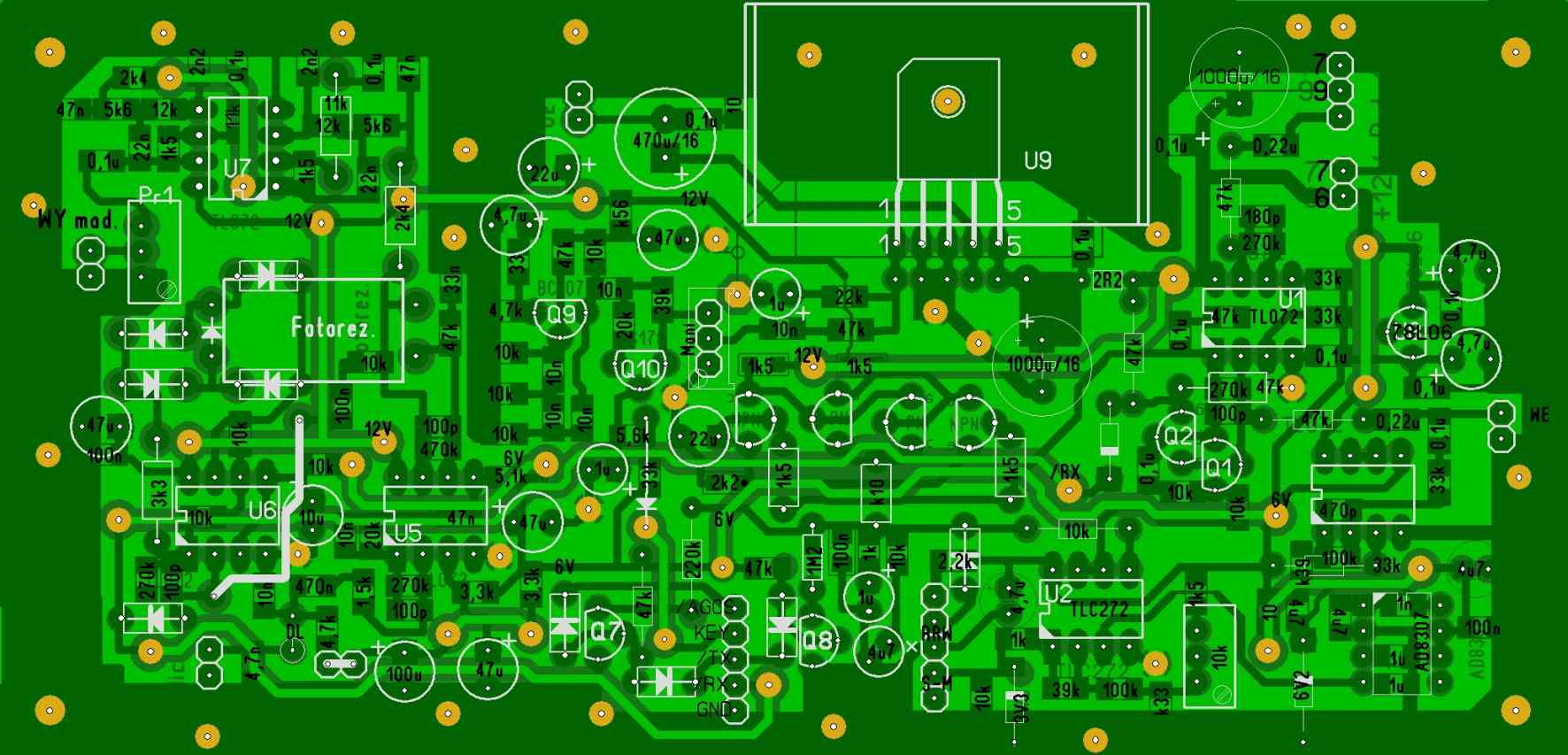
Nawiązując do wypowiedzi Zdzisława w poprzednim poście chciałbym przedstawić Kolegom przygotowaną do własnoręcznego wykonania w wersji dwustronnej płytkę automatyki Husarka z pewnymi modyfikacjami dot. układu AD8307, na płycie zastosowałem układ w wersji DIL 8 jako tańszy . Dla kolegów posiadających taki układ w wersji SMD proponuję zastosować przejściówkę. Uzupełnione zostały również opisy wartości elementów.

W załączniku zmodyfikowany projekt płytki automatyki do Husarka.


Załączone pliki Miniatury
İmage İmage İmage

.lay  Husarek_arw_mod_sp9izm.LAY (Rozmiar: 344.5 KB / Pobrań: 1666)

73 Jurek
(Ten post był ostatnio modyfikowany: 21-09-2012 21:30 przez SP9IZM.)
21-09-2012 21:28
Znajdź wszystkie posty użytkownika Odpowiedz cytując ten post
Odpowiedz 


Wiadomości w tym wątku
RE: HUSAREK - nowa homodyna dla "każdego" - SP9IZM - 21-09-2012 21:28

Skocz do:


Użytkownicy przeglądający ten wątek: 13 gości