Odpowiedz 
 
Ocena wątku:
  • 10 Głosów - 4.6 Średnio
  • 1
  • 2
  • 3
  • 4
  • 5
HUSAREK - nowa homodyna dla "każdego"
SP5BMP Offline
Janusz
****

Liczba postów: 606
Dołączył: 02-11-2010
Post: #75
RE: HUSAREK - nowa homodyna dla "każdego"
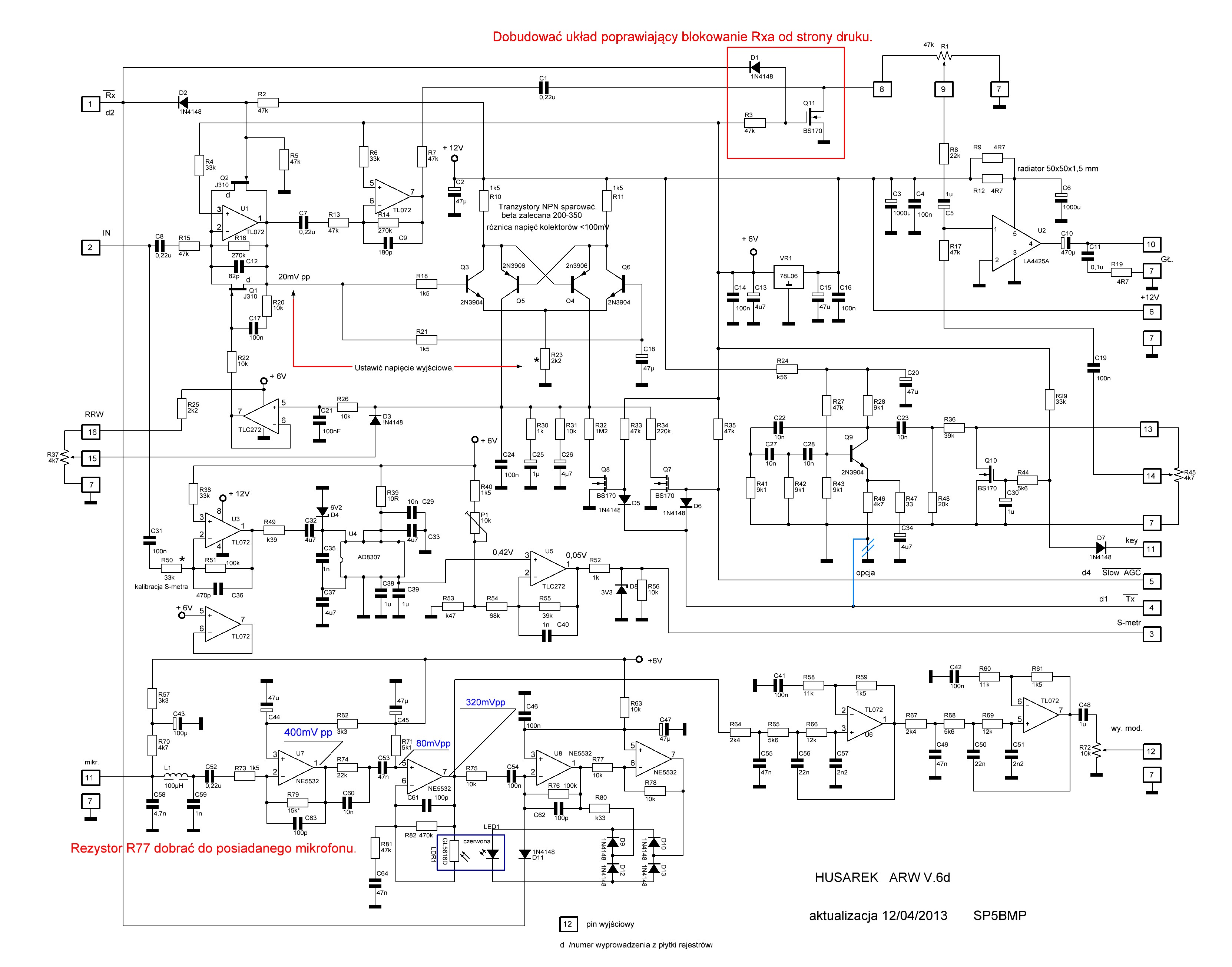
Zamieszczam kolejny moduł Husarka, który zawiera doskonale działającą automatykę, wzmacniacz głośnikowy., mikrofonowy, generator podsłuchu CW jak i wydzielony s-metr. Zostały zamieszczone zdjęcia z kolejnych etapów budowy, które powinny pomóc w wykonaniu płytki.


Załączone pliki Miniatury
İmage İmage İmage İmage

.rar  Husarek ARW 01_13.rar (Rozmiar: 95.39 KB / Pobrań: 1759)
.txt  Wykaz elementów płytki ARW1.txt (Rozmiar: 1.93 KB / Pobrań: 1427)
.txt  Wykaz elementów płytki ARW2.txt (Rozmiar: 1.22 KB / Pobrań: 1336)
(Ten post był ostatnio modyfikowany: 12-04-2013 14:37 przez SP5BMP.)
31-08-2012 22:08
Znajdź wszystkie posty użytkownika Odpowiedz cytując ten post
Odpowiedz 


Wiadomości w tym wątku
RE: HUSAREK - nowa homodyna dla "każdego" - SP5BMP - 31-08-2012 22:08

Skocz do:


Użytkownicy przeglądający ten wątek: 16 gości