Odpowiedz 
 
Ocena wątku:
  • 1 Głosów - 5 Średnio
  • 1
  • 2
  • 3
  • 4
  • 5
trx cw na wszystkie pasma - prosta konstrukcja
SP6FRE Offline
Leszek
****

Liczba postów: 737
Dołączył: 20-09-2009
Post: #68
RE: trx cw na wszystkie pasma - prosta konstrukcja
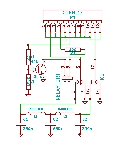
Ponieważ projekt wstąpił w fazę oczekiwania na zamówione płytki drukowane to przed tym faktem zrobiłem symulację jak układ będzie wyglądał w rzeczywistości. Jak pisałem, transceiver będzie mógł pracować na jednym paśmie lub wielo (trzy) pasmowo a z lekkim przymróżeniem oka na wszystkich pasmach. Na pierwszym zdjęciu widać pracę jednopasmową. Po prostu w gniazda wejścia odbiornika i wyjścia nadajnika wstawić należy moduły filtru pasmowego oraz filtru dolnoprzepustowego. Przy takim rozwiązaniu nie ma potrzeby montowania przekaźników i tranzystora sterującego na modułach a jedynie należy zewrzeć odpowiednie pola łączące obwody na płytce z pinami wejścia i wyjścia sygnału na łączówce.
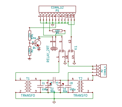
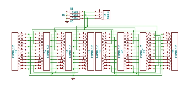
Ale jak widać na drugim zdjeciu, można będzie w te same gniazda założyć płytkę pośrednią pozwalającą na zamontowanie od razu obwodów dla trzech pasm tak jak to pokazuje zdjęcie trzecie. W tej sytuacji niezbędne jest zamontowanie przekaźników z tranzystorem sterującym oraz zapewnić odpowiednie sterowanie logiką ukałdu aby dla danego pasma włączały się płytki dla wybranego pasma. Tą sygnalizację zapewni generator heterodyny (dds). Mając zestaw płytek dla wszystkich pasm będzie można spełnić założenie pracy na wszystkich pasmach pod warunkiem jednoczesnej pracy trzech pasm bez wymiany obwodów. Płytka główna ma 70/110mm, płytka pośrednia 35/100mm a płytki obwodów 25/35mm. Wszędzie działać będa obwody na rdzeniach amidon.
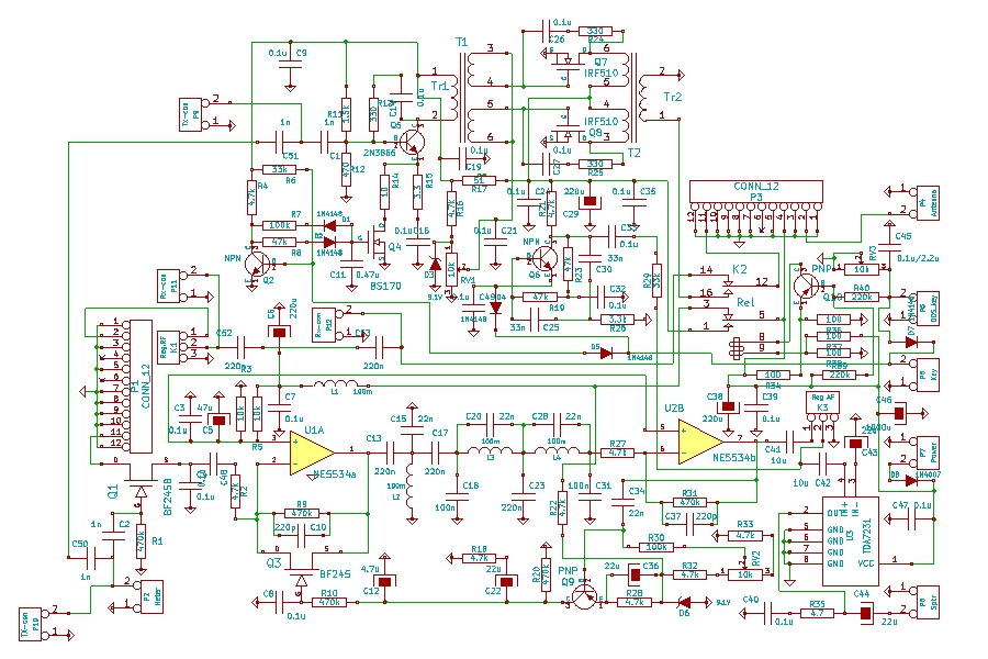
Przy okazji załączam pełny schemat urządzenia.
L.J.


Załączone pliki Miniatury
İmage İmage İmage İmage İmage İmage İmage
(Ten post był ostatnio modyfikowany: 22-07-2012 20:19 przez SP6FRE.)
22-07-2012 20:19
Odwiedź stronę użytkownika Znajdź wszystkie posty użytkownika Odpowiedz cytując ten post
Odpowiedz 


Wiadomości w tym wątku
RE: trx cw na wszystkie pasma - prosta konstrukcja - SP6FRE - 22-07-2012 20:19

Skocz do:


Użytkownicy przeglądający ten wątek: 2 gości