Odpowiedz 
 
Ocena wątku:
  • 5 Głosów - 2.6 Średnio
  • 1
  • 2
  • 3
  • 4
  • 5
Tiny DDS bis
SP6FRE Offline
Leszek
****

Liczba postów: 737
Dołączył: 20-09-2009
Post: #14
RE: Tiny DDS bis
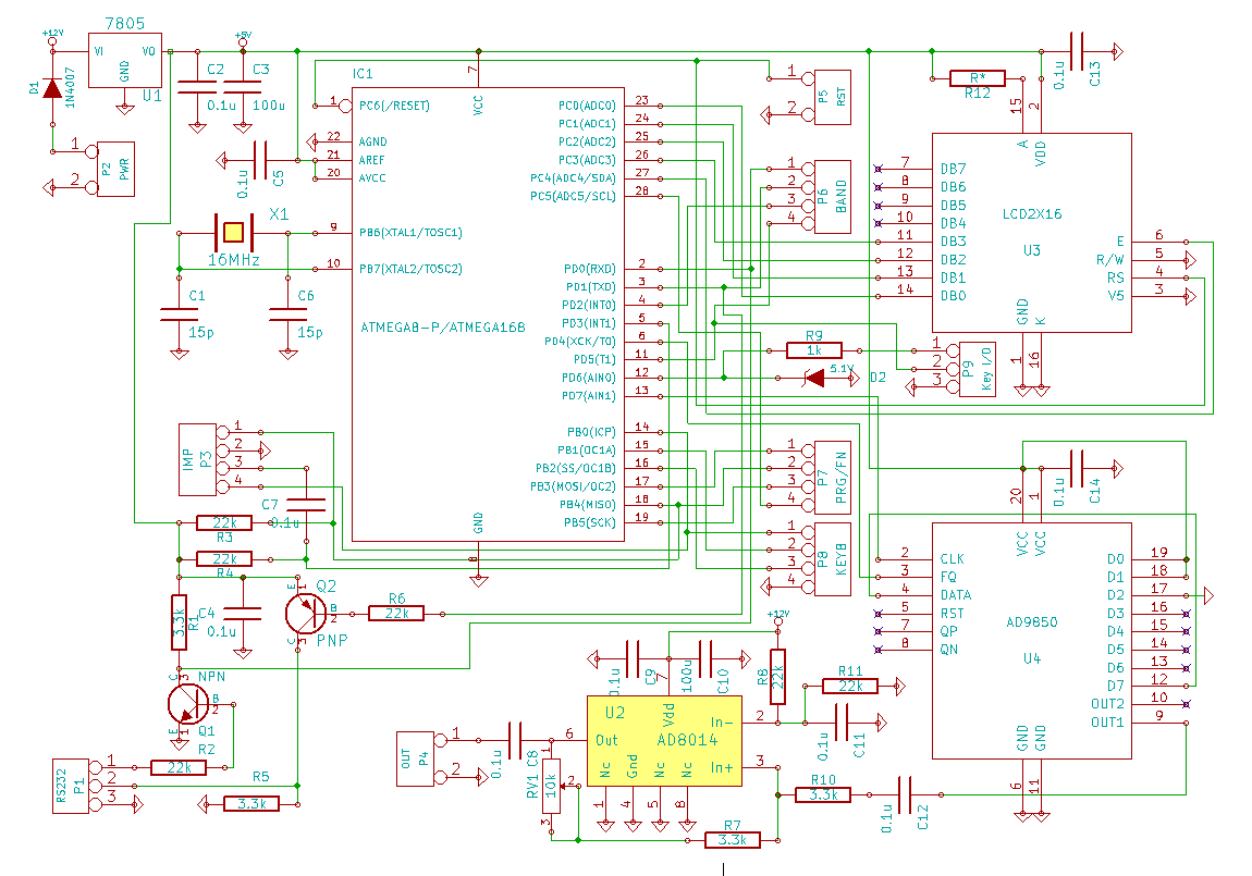
Mam wstępny schemat generatora oraz jego ustaloną funkcjonalność. Brakuje mi kilku wyjść i to mnie jeszcze ogranicza przed rozpoczęciem projektowania płytki.
Najważniejszą zmianą jaką wprowadzę będzie możliwość definiowania dla każdego pasma oddzielnie w jaki sposób działać będzie heterodyna względem częstotliwości odbioru dla urządzeń z pośrednią. Tak więc dla każdego pasma będzie można ustawić heterodynę wyżej lub niżej częstotliwości odbioru o pośrednią. To istotnie ułatwi formowanie sygnału tylko na jednym zboczu filtru.
Inną funkcjonalnością będzie, do wyboru, możliwość pomiaru siły sygnału, mocy lub napięcia zasilania (stan baterii).
Płytka wykonana zostanie w technologii smd i obsługiwać będzie zarówno proste impulsatory jak i te bardziej złożone. Na wyjściu działał będzie wzmacniacz zapewniający dobry poziom napięcia dla większości potrzeb. Być może pojawi się konieczność opracowania kilku wersji oprogramowania w zależności od potrzeb i wymagań.
L.J.


Załączone pliki Miniatury
İmage
28-06-2012 11:12
Odwiedź stronę użytkownika Znajdź wszystkie posty użytkownika Odpowiedz cytując ten post
Odpowiedz 


Wiadomości w tym wątku
Tiny DDS bis - SP6FRE - 05-06-2012, 22:36
RE: Tiny DDS bis - SP9FKP - 06-06-2012, 6:29
RE: Tiny DDS bis - SP6FRE - 06-06-2012, 8:42
RE: Tiny DDS bis - SP9FKP - 06-06-2012, 8:58
RE: Tiny DDS bis - SP6FRE - 06-06-2012, 11:17
RE: Tiny DDS bis - SP9MRN - 06-06-2012, 12:19
RE: Tiny DDS bis - SP6FRE - 06-06-2012, 14:49
RE: Tiny DDS bis - SP6FRE - 10-06-2012, 11:11
RE: Tiny DDS bis - SP9MRN - 13-06-2012, 11:14
RE: Tiny DDS bis - SP6FRE - 13-06-2012, 13:20
RE: Tiny DDS bis - SP3SWJ - 20-06-2012, 0:10
RE: Tiny DDS bis - SQ4AVS - 21-06-2012, 19:43
RE: Tiny DDS bis - SP9MRN - 21-06-2012, 20:08
RE: Tiny DDS bis - SP6FRE - 28-06-2012 11:12
RE: Tiny DDS bis - SP6FRE - 03-07-2012, 13:38
RE: Tiny DDS bis - SP9MRN - 03-07-2012, 15:56
RE: Tiny DDS bis - SQ8AQX - 03-07-2012, 20:53
RE: Tiny DDS bis - SP6FRE - 04-07-2012, 12:10
RE: Tiny DDS bis - SP3SWJ - 06-07-2012, 23:25
RE: Tiny DDS bis - SP6FRE - 09-07-2012, 11:40
RE: Tiny DDS bis - SP6FRE - 22-07-2012, 17:44
RE: Tiny DDS bis - SP6FRE - 08-08-2012, 0:11
RE: Tiny DDS bis - SP6FRE - 15-08-2012, 10:55
RE: Tiny DDS bis - SP9MRN - 15-08-2012, 12:41
RE: Tiny DDS bis - SP6FRE - 15-08-2012, 22:50
RE: Tiny DDS bis - SP9MRN - 16-08-2012, 0:17
RE: Tiny DDS bis - SP6FRE - 13-09-2012, 10:44
RE: Tiny DDS bis - SP9VNM - 11-10-2012, 11:18
RE: Tiny DDS bis - SP6FRE - 11-10-2012, 12:17
RE: Tiny DDS bis - SP6-11003 - 21-10-2012, 19:16
RE: Tiny DDS bis - SP6FRE - 21-10-2012, 20:50
RE: Tiny DDS bis - SP6-11003 - 22-10-2012, 11:05
RE: Tiny DDS bis - SP6FRE - 22-10-2012, 22:34
RE: Tiny DDS bis - SP6-11003 - 25-10-2012, 0:22
RE: Tiny DDS bis - SP6FRE - 25-10-2012, 21:56
RE: Tiny DDS bis - SP9VNM - 30-10-2012, 0:39
RE: Tiny DDS bis - SP6FRE - 30-10-2012, 20:58
RE: Tiny DDS bis - SP6FRE - 08-11-2012, 1:11
RE: Tiny DDS bis - SP6FRE - 13-11-2012, 19:08
RE: Tiny DDS bis - SP6FRE - 15-11-2012, 19:53
RE: Tiny DDS bis - SP9LAP - 16-11-2012, 1:24
RE: Tiny DDS bis - SP6FRE - 16-11-2012, 10:55
RE: Tiny DDS bis - SP6FRE - 18-11-2012, 23:56
RE: Tiny DDS bis - SP6FRE - 27-11-2012, 23:18
RE: Tiny DDS bis - SP6FRE - 09-12-2012, 23:03
RE: Tiny DDS bis - SP6FRE - 12-12-2012, 21:48
RE: Tiny DDS bis - SQ8GUM - 26-01-2013, 17:59
RE: Tiny DDS bis - SP6FRE - 31-01-2013, 22:01
RE: Tiny DDS bis - GREG - 01-02-2013, 19:42
RE: Tiny DDS bis - SP6FRE - 02-02-2013, 17:22
RE: Tiny DDS bis - GREG - 03-02-2013, 20:10
RE: Tiny DDS bis - SP5CII - 03-02-2013, 13:00
RE: Tiny DDS bis - SP6FRE - 03-02-2013, 13:57
RE: Tiny DDS bis - SP2QCA - 04-02-2013, 11:10
RE: Tiny DDS bis - GREG - 04-02-2013, 14:51
RE: Tiny DDS bis - SP5BMP - 04-02-2013, 18:34
RE: Tiny DDS bis - SP6FRE - 04-02-2013, 22:20
RE: Tiny DDS bis - SP4HKQ - 04-02-2013, 23:21
RE: Tiny DDS bis - SP6FRE - 05-02-2013, 1:04
RE: Tiny DDS bis - SQ8GUM - 05-02-2013, 1:36
RE: Tiny DDS bis - SP6FRE - 05-02-2013, 9:42
RE: Tiny DDS bis - SP3WXO - 12-03-2013, 15:46
RE: Tiny DDS bis - SP6FRE - 12-03-2013, 22:44
RE: Tiny DDS bis - SP3WXO - 13-03-2013, 0:54
RE: Tiny DDS bis - SP6FRE - 13-03-2013, 8:41
RE: Tiny DDS bis - SQ8GUM - 14-03-2013, 20:50
RE: Tiny DDS bis - SP6FRE - 14-03-2013, 22:17
RE: Tiny DDS bis - SQ8GUM - 14-03-2013, 23:11
RE: Tiny DDS bis - SP6FRE - 15-03-2013, 9:18
RE: Tiny DDS bis - SQ8GUM - 17-03-2013, 8:55
RE: Tiny DDS bis - SP6FRE - 17-03-2013, 20:48
RE: Tiny DDS bis - SQ8GUM - 17-03-2013, 22:16
RE: Tiny DDS bis - SP6FRE - 18-03-2013, 10:51
RE: Tiny DDS bis - SP9VEY - 01-05-2013, 21:37
RE: Tiny DDS bis - SP6FRE - 03-05-2013, 9:24
RE: Tiny DDS bis - SP9XW - 13-03-2014, 14:50
RE: Tiny DDS bis - SP6FRE - 13-03-2014, 20:47

Skocz do:


Użytkownicy przeglądający ten wątek: 3 gości