Odpowiedz 
 
Ocena wątku:
  • 1 Głosów - 5 Średnio
  • 1
  • 2
  • 3
  • 4
  • 5
trx cw na wszystkie pasma - prosta konstrukcja
SP6FRE Offline
Leszek
****

Liczba postów: 737
Dołączył: 20-09-2009
Post: #63
RE: trx cw na wszystkie pasma - prosta konstrukcja
Dziękuję za cenne informacje na temat scalonych kompresorów. Jeśli napięcie na kondensatorze zewnętrznym tych układów faktycznie zmienia się z tłumieniem to wykorzystanie go do sygnalizacji poziomu sygnału jest rzeczywiście proste. Gdyby jeszcze cena była bardziej przyjazna ....
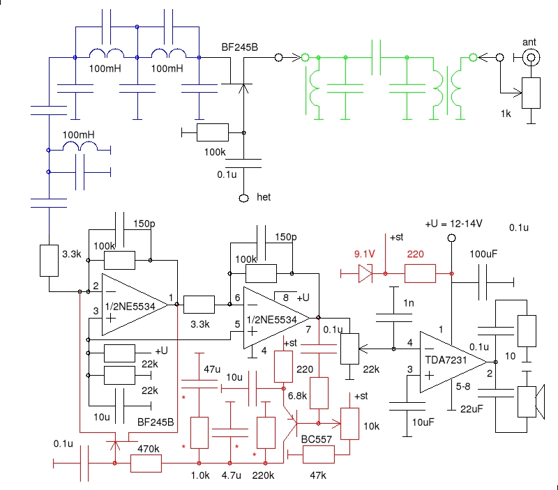
Uwagi na temat arw również są nieocenione. Uszczegółowiłem schemat odbiornika gdzie wpisałem użyte obecnie wartości w pętli arw. Sugestia z dwustopniową stałą czasową jest bardzo celna.
Bilans mocy w pokazanym układzie ma nadwyżkę ale szczegółowy dobór wartości wzmocnień dla każdego ze stopni doborę jak dotrą do mnie dławiki na filtr m.cz. Na pewno zastosuję za mieszczaczem filtr dolnoprzepustowy ale być może filtr górnoprzepustowy przesunę pomiędzy wzmacniacze. Na razie wzmocnienie obu stopni jest w przybliżeniu jednakowe.
Oczywiście w transceiverze trzeba będzie zastosować i automatykę i monitor nadawania ale część tych funkcji znajdzie się w układzie DDS.
Przy okazji zrobiłem symulację zachowania układów arw z wykorzystaniem tranzystora mosfet opartych na dzielniku napięcia na wejściu wzmacniacza oraz w pętli sprzężenia zwrotnego. Jak widać tranzystor w pętli sprzężenia zapewnia dużo większą dynamikę zmian zachowując jednocześnie charakterystykę przenoszenia regulowanego stopnia. Regulacja pasywna mocno wpływa na charakterystykę przenoszenia a sma regulacja zależna jest od częstotliwości.
Przepraszam za nieczytelne wartości elementów ale mam nadzieję, że bardziej liczy się istota zagadnienia, w razie konieczności udzielę dodatkowych wyjaśnień. W obu przypadkach wzmacniacz ma wzmocnienie ok. 30dB a kolejne krzywe od góry w dół odpowiadają zmianie napięcia sterującego elementem regulacyjnym - w rzeczywistości będzie to wyprostowane napięcie używane do regulacji wzmocnienia. W przypadku pierwszym napięcie zmienia się od 1V (klucz mosfet otwarty) do 3V (klucz mosfet zwarty). W drugim przypadku napięcie zmienia się od 6.8 do 8V co wynika oczywiście z innego poziomu odniesienia drenu mosfret-a względem masy.
L.J.


Załączone pliki Miniatury
İmage İmage İmage
(Ten post był ostatnio modyfikowany: 04-06-2012 0:06 przez SP6FRE.)
04-06-2012 0:04
Odwiedź stronę użytkownika Znajdź wszystkie posty użytkownika Odpowiedz cytując ten post
Odpowiedz 


Wiadomości w tym wątku
RE: trx cw na wszystkie pasma - prosta konstrukcja - SP6FRE - 04-06-2012 0:04

Skocz do:


Użytkownicy przeglądający ten wątek: 3 gości