Odpowiedz 
 
Ocena wątku:
  • 3 Głosów - 4.67 Średnio
  • 1
  • 2
  • 3
  • 4
  • 5
Trx Wolf
SP6AUO Offline
Andrzej
*****

Liczba postów: 1,051
Dołączył: 20-09-2009
Post: #491
RE: Trx Wolf
Najnowszy pierścionek:
W tej chwili do pomiaru ma 2x7zw około 90uH czyli 1:1
İmage , İmage ,

Zrobiłem szereg pomiarów na rdzeniu opisanym tak:
pasmo przenoszenia 0,1-200MHz.
Wykonałem pomiary przy różnej ilości zwojów. 2x skrętka.AL wyliczone około 1260.
1. 2x10zw, około 126uH, około 146MHz, SWR=1.78, CH1-6.82dB Z=88.3om, 134pF
İmage
2. 2x9zw, około 107uH, około 146MHz, SWR=1.77, CH1-6.49dB, Z=88.1om, 172pF
İmage
3. 2x8zw, około 86uH, około 146MHz, SWR=1.74, CH1-6.15dB, Z=87.0om, 245pF
İmage
4. 2x7zw, około 65uH, około 146MHz, SWR=1.70, CH1-5,92dB, Z=85,9om, 432pF
İmage
5. 2x6zw, około 51uH, około 146MHz, SWR=1.58, CH1-4.40dB, Z=78.6om, 5.42nH
İmage
6. 2x5zw, około 34uH, około 146MHz, SWR=1.59, CH1-4.84db, Z=79.0om, 6.50nH
İmage
Wniosek.Pozycja nr5 ma najlepsze parametry w okolicy 146MHz.

Andrzej
(Ten post był ostatnio modyfikowany: 24-02-2023 7:27 przez SP6AUO.)
23-02-2023 7:36
Znajdź wszystkie posty użytkownika Odpowiedz cytując ten post
SP6AUO Offline
Andrzej
*****

Liczba postów: 1,051
Dołączył: 20-09-2009
Post: #492
RE: Trx Wolf
Ostateczny wynik:
Tr3 to 3x4zw,około 51uH.Ja to tak widzę 51uH:51uH+51uH Czyli 1:1+1
Parametry pomiaru na 146MHz : SWR-1.39, CH1-2.31dB, CH0-66.1om, 11.4nH
İmage
W zakresie do 30MHz Z około 50om ale im wyżej tym gorzej i na 146MHz Z=66.1om
Nie wiem co to za parametr 11.4nH.Myślę,że ten Tr ma charakter indukcyjny.
Przy innych zwojach on jest pF czyli pojemnościowy.
Teraz zajmę się już działaniem całego modułu OPA2673.

Czy można ustalić impedancję wejściową opa2673.
Wychodzi mi,że 2x100om.czy dobrze kumam ?

Andrzej
(Ten post był ostatnio modyfikowany: 26-02-2023 7:30 przez SP6AUO.)
26-02-2023 7:28
Znajdź wszystkie posty użytkownika Odpowiedz cytując ten post
SP9XCC Offline
Krzysztof
***

Liczba postów: 116
Dołączył: 13-03-2019
Post: #493
RE: Trx Wolf
Andrzeju,

Z danych katalogowych układu - link wynika, że:
Rezystancja wejścia nieodwracającego to 3 MΩ i 1,5 pF
Rezystancja wejścia odwracającego typowo 24 Ω

Według schematu aplikacyjnego, sygnał na wejściu powinien mieć ok. 2Vpp
My, zgodnie z danymi dokumentacji Wolfa, mamy ok. 1Vpp na wyjściu DAC-a.
Dlatego zmiana transformatora na 1:4 dała taki efekt - napięcie nam podniósł... w rezultacie poprawiło się wysterowanie wejść OPA i większe napięcie na wyjściu.

Zwracam też uwagę na różnicę w wartościach rezystorów na wejściach.
Według układu referencyjnego są 2k, w dokumentacji Wolfa 22R...

Nie sztuką jest coś zrobić, sztuką jest zrobić tak, aby nie zepsuć..

Pozdrawiam,
73! Krzysztof SP9XCC
27-02-2023 14:32
Znajdź wszystkie posty użytkownika Odpowiedz cytując ten post
SP6AUO Offline
Andrzej
*****

Liczba postów: 1,051
Dołączył: 20-09-2009
Post: #494
RE: Trx Wolf
Dzięki.Zapytałem o impedancję wejść,
bo wszystkie pomiary impedancji wyjściowej T3 na 145MHz mają około 78om.
Gdyby przyjąć 100om We układu to 78om+22om=100om. ?? Takie teoretyczne rozważania.
Zostawiam już ten transformator T3.Jadę dalej do RD16.

Andrzej
(Ten post był ostatnio modyfikowany: 27-02-2023 16:19 przez SP6AUO.)
27-02-2023 16:19
Znajdź wszystkie posty użytkownika Odpowiedz cytując ten post
SQ4CTM Offline
Zdzisiek
***

Liczba postów: 125
Dołączył: 21-03-2009
Post: #495
RE: Trx Wolf
Witam mam już wgrany najnowszy soft STM 7.1.0 Oto co poprawiono. ver 7.1.0

+STM32: Naprawiono uruchamianie ATU przy pierwszym uruchomieniu CQ w FT8, Tnx RU4PN
+STM32: Dodano zagięcie 60 m i 70 cm do wbudowanego FT8, Tnx DL1EGQ
+STM32: Rozszerzono wybór kroku strojenia do 100 Hz w trybach AM i FM
+STM32: Dodano regulacja nachylenia filtra dla moda CW i SSB (pomaga przy dzwonieniu)
+STM32: Naprawiono problem z aktualizacją ikony ANT podczas zmiany pasma z enkoderem, Tnx Yury Kolesnikov
+STM32: Naprawiono problem z importem wartości kalibracji QO-100, Tnx UR5VLC
+STM32: Dodano osobne ustawienia EQ dla modów WFM, Tnx EA7HOG
+STM32: WF-100D: Podczas zmiany pasma przyciskami zmienia się częstotliwość otwartego dekodera FT8, Tnx RU4PN
+STM32: Korekta różnych błędów


Załączone pliki Miniatury
İmage
(Ten post był ostatnio modyfikowany: 27-02-2023 17:37 przez SQ4CTM.)
27-02-2023 17:37
Znajdź wszystkie posty użytkownika Odpowiedz cytując ten post
SP9XCC Offline
Krzysztof
***

Liczba postów: 116
Dołączył: 13-03-2019
Post: #496
RE: Trx Wolf
Polska język - trudna język...
Proponuję przeczytanie (ze zrozumieniem) zamieszczonego "tłumaczenia" zmian wprowadzonych w oprogramowaniu STM32...

Andrzeju,
Przy tych wartościach rezystancji wejściowej na OPA, parametrem głównym, decydującym o pracy układu, jest napięcie.
Zresztą, podawane katalogowo wzmocnienie 4V/V pasuje jak ulał do wartości uzyskiwanych.
Przy wejściu ok. 2Vpp na wyjściu otrzymujemy ok. 8Vpp (realnie u mnie ok. 9,3Vpp).
Wcześniej, przy ok. 1,3Vpp na wejściu było ok. 5,5Vpp.
Różnica może być spowodowana niedokładnością oscyloskopu (rocznik 1978).
Najważniejsze - działa w zakresie deklarowanym przez producenta.
Zmiana rezystorów z 22R na 2K na wejściu zmniejsza prąd płynący na wejściach...
Układ zauważalnie mniej się grzeje...
Muszę jeszcze popatrzeć co się dzieje z jakością sygnału przy tych zmienionych rezystorach.
U mnie układ pracuje w konfiguracji dla BIG, ale steruje płytą RF QRP++.
Jak będę znowu "kopał" w układzie, spróbuję zmienić rezystory w układzie sprzężenia zwrotnego na wartości wskazywane w dokumentacji dla QRP++.
U mnie płyta RF w wersjii 100W narazie leży - nie ma tranzystorów RD100 i trzeba będzie poczekać...

Nie sztuką jest coś zrobić, sztuką jest zrobić tak, aby nie zepsuć..

Pozdrawiam,
73! Krzysztof SP9XCC
28-02-2023 8:05
Znajdź wszystkie posty użytkownika Odpowiedz cytując ten post
SP6AUO Offline
Andrzej
*****

Liczba postów: 1,051
Dołączył: 20-09-2009
Post: #497
RE: Trx Wolf
Krzysztof, ok.Dzięki za info.
Na razie mam sygnału TUNE około 3Vpp.Wiem,że w menu trzeba coś poustawiać.
Do tego dojdę.
Muszę wygospodarować trochę miejsca na biurku i jakoś te płyty spiąć oddzielnie.
Ustawić prądy w RD16 i ....... patrzeć jak się dymi.
Ja mam płytę RF z modułami 80 W.

Andrzej
(Ten post był ostatnio modyfikowany: 28-02-2023 21:39 przez SP6AUO.)
28-02-2023 8:54
Znajdź wszystkie posty użytkownika Odpowiedz cytując ten post
SP9XCC Offline
Krzysztof
***

Liczba postów: 116
Dołączył: 13-03-2019
Post: #498
RE: Trx Wolf
Andrzeju,

Zamiast naciskać TUNE, podaj PTT w AM lub FM lub KEY w CW.
Powinieneś mieć wtedy taką moc jaką masz ustawioną maksymalną w systemie.
Sprawdź pod przyciskiem POWER - standardowo jest 20 lub 30% w zależności o wersji oprogramowania...
Ustaw na 100% i sprawdzaj...

A ten dym... hm, to cała kwintesencja trudu tworzenia, budowania i sprawdzania... Smile

Nie sztuką jest coś zrobić, sztuką jest zrobić tak, aby nie zepsuć..

Pozdrawiam,
73! Krzysztof SP9XCC
(Ten post był ostatnio modyfikowany: 28-02-2023 15:57 przez SP9XCC.)
28-02-2023 15:56
Znajdź wszystkie posty użytkownika Odpowiedz cytując ten post
SQ7BCN Offline
Marek
***

Liczba postów: 216
Dołączył: 04-11-2016
Post: #499
RE: Trx Wolf
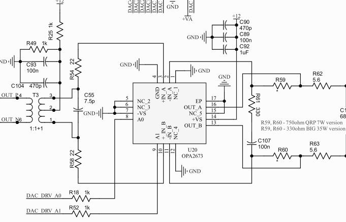
Krzysztof jeżeli chodzi o wymiane rezystorów na wejściu OPA to w aplikacji układu sa 2k ale do masy a szeregowo z wejsciami nic nie ma w Wolfie są 22R.
Ja ich nie zmieniałem....
Po wymianie trafo na TC4-1 uzyskuje 100W a nawet więcej, tylko na niektórych pasmach trzeba dopracowac LPF bo mi tłumi choć same filtry były dostrojone na analizatorze- to w układzie się "rozjechały"...
28-02-2023 16:58
Znajdź wszystkie posty użytkownika Odpowiedz cytując ten post
SP9XCC Offline
Krzysztof
***

Liczba postów: 116
Dołączył: 13-03-2019
Post: #500
RE: Trx Wolf
Marku,

Jeśli te rezystory są do masy to OK.
Muszę zmienić swoje podejście do schematów, chyba nie tak widzę.
Na załączonym schemacie referencyjnym, rezystory 2k są jakoś inaczej.
W każdym razie ja to inaczej interpretuję....
İmage

Dla porównania fragment schematu z dokumentacji Wolfa...

İmage

Moim zdaniem - prostego elektryka - te rezystory ograniczają prąd na wejściach nieodwracających... ale to jest tylko moje zdanie i zgodnie z zasadami demokracji, nie musi być wogóle brane pod uwagę...

Wcześniej, na naszej płycie, mamy dzielnik napięciowy 1k/1k, co skutkuje podawaniem napięcia 6V na układ wejść - zgodnie z referencją...
Można by tu jeszcze rozważać różnicę w podawaniu sygnału - w referencji pojemnościowo a u nas indukcyjnie, ale nie ma to znaczenia w roli tych rezystorów wpiętych w szereg gałęzi wejść układu.
Wejścia nieodwracające układu są wejściami o wysokiej rezystancji (typowo ok. 3M).
Wejścia odwracające - pracujące w pętli sprzężenia zwrotnego - są wejściami o niskiej rezystancji (typowo ok. 24R).

Nie sztuką jest coś zrobić, sztuką jest zrobić tak, aby nie zepsuć..

Pozdrawiam,
73! Krzysztof SP9XCC
(Ten post był ostatnio modyfikowany: 01-03-2023 8:26 przez SP9XCC.)
01-03-2023 8:09
Znajdź wszystkie posty użytkownika Odpowiedz cytując ten post
Odpowiedz 


Skocz do:


Użytkownicy przeglądający ten wątek: 4 gości