Odpowiedz 
 
Ocena wątku:
  • 23 Głosów - 4.26 Średnio
  • 1
  • 2
  • 3
  • 4
  • 5
HUSAREK DSP
SP5BMP Offline
Janusz
****

Liczba postów: 606
Dołączył: 02-11-2010
Post: #631
RE: HUSAREK DSP
Rafale, jest to prawda co napisałeś. Pragnę zwrócić uwagę, że wymieniony wyżej kondensator nie blokuje zasilania. Pozdrawiam, Janusz.
07-04-2017 19:31
Znajdź wszystkie posty użytkownika Odpowiedz cytując ten post
SQ4AVS Offline
Rafał
*****

Liczba postów: 1,421
Dołączył: 29-01-2010
Post: #632
RE: HUSAREK DSP
Januszu zasugerowałem się zwyczajnie tekstem Kolegi który pisał "Dlaczego 33n w module radiowym Husarka DSP powinny być NP0 skoro to tylko pojemnosci blokujące.Normalnie stosuje się materiał np.X7R,Y5". Ok jasna sprawa.
07-04-2017 19:32
Odwiedź stronę użytkownika Znajdź wszystkie posty użytkownika Odpowiedz cytując ten post
SPO3O2OL Offline
_._. _ _._
****

Liczba postów: 330
Dołączył: 07-01-2017
Post: #633
RE: HUSAREK DSP
(07-04-2017 18:49)SP9FKP napisał(a):  
(07-04-2017 16:16)SPO3O2OL napisał(a):  Pewnie dla wielu osób nie ma to znaczenia.
Dlaczego 33n w module radiowym Husarka DSP powinny być NP0 skoro to tylko pojemnosci blokujące.Normalnie stosuje się materiał np.X7R,Y5V.

Ale nie dla konstruktorów. Konstruktorzy wiedzą co to "efekt mikrofonowy".

Witam Piotr.Cytat cięty zbyt wcześnie może czasem spowodować małe zamieszanie nawet wśród bardzo doświadczonych Kolegów.
Jednak w tym przypadku to małe zamieszanie spowodowało też drobne wyjaśnienie w jednym z następnytch postów.Dziękuję Piotr.

Kondenatory NP0 33n w Husarku DSP nie blokują zasilania ale może blokują inne sygnały i ceramika NP0 jest wówczas zasadna.Nie wiem czy taki typ kondensatora nazywa się blokującym ale to zupełnie drugorzędna sprawa.Ważniejsza jest informacja na temat funkcji jaką NP0 33n pełnią w układzie modułu radiowego Husarka DSP.

Wojc!o
07-04-2017 21:05
Znajdź wszystkie posty użytkownika Odpowiedz cytując ten post
SQ9RIH Offline


Liczba postów: 4
Dołączył: 08-06-2015
Post: #634
RE: HUSAREK DSP
(07-04-2017 21:05)SPO3O2OL napisał(a):  
(07-04-2017 18:49)SP9FKP napisał(a):  
(07-04-2017 16:16)SPO3O2OL napisał(a):  Pewnie dla wielu osób nie ma to znaczenia.
Dlaczego 33n w module radiowym Husarka DSP powinny być NP0 skoro to tylko pojemnosci blokujące.Normalnie stosuje się materiał np.X7R,Y5V.

Ale nie dla konstruktorów. Konstruktorzy wiedzą co to "efekt mikrofonowy".

Ważniejsza jest informacja na temat funkcji jaką NP0 33n pełnią w układzie modułu radiowego Husarka DSP.

Mamy tu do czynienia z detektorem próbkującym, zatem kondensatory te służą do magazynowania próbek. Powinny być dobrane z dużą dokładnością (najlepiej około 0,2%). Rodzaj ich materiału to NP0, C0G lub folia.
08-04-2017 12:44
Znajdź wszystkie posty użytkownika Odpowiedz cytując ten post
SPO3O2OL Offline
_._. _ _._
****

Liczba postów: 330
Dołączył: 07-01-2017
Post: #635
RE: HUSAREK DSP
Witam kolego SQ9RIH.Umieściłeś interesujący wpis.Opis NP0 przy 33n skłonił mnie do doboru tych elementów na wszelki wypadek.Dziękuję za odpowiedź.

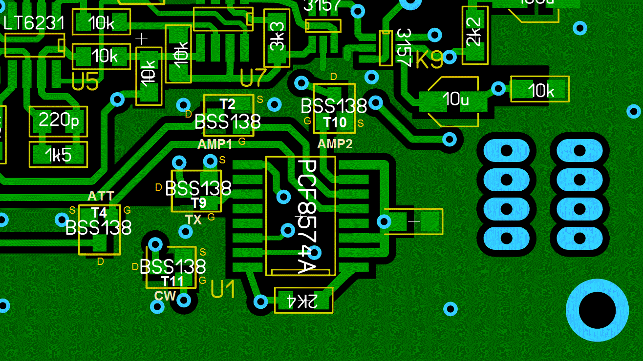
Dziś zrobiłem sobie kolejny zdjęciowy plik pomocy,który być może przyda się innym nie zaawansowanym Kolegom montującym Husarka DSP.Jeśli ktoś z Kolegów zauważy błąd,proszę o info,poprawię.
İmage

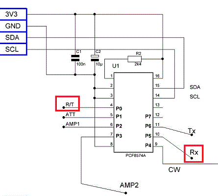
Nie mogę rozszyfrować R/T oraz Rx na wyprowadzeniach 4/10 PCF8574A na schemacie modułu radiowego z postu #9.Tzn.domyślam się,że Rx odbiór a R/T odbiór/nadawanie ale nie wiem z czym to należy łączyć.Pcb fabryczne z aukcji jakie posiadam nie ma ścieżek łączących z innymi elementami od wyprowadzeń 4/10 układu U1.Być może to tylko jakieś punkty pomiaru.
İmage

Wojc!o
(Ten post był ostatnio modyfikowany: 09-04-2017 23:17 przez SPO3O2OL.)
09-04-2017 23:17
Znajdź wszystkie posty użytkownika Odpowiedz cytując ten post
SP6IFN Offline
Ryszard
****

Liczba postów: 463
Dołączył: 23-03-2010
Post: #636
RE: HUSAREK DSP
Witam jeszcze Świątecznie!
Słucham od paru dni, wczoraj również i słyszę pięknie pracującego HUSARKA DSP wykonanego przez Michała SQ6IYY. Słyszałem również na paśmie HUSARKA DSP Kol.SP4LVC, także Kolegę SQ4CTK, który mówił że słucha na HUSARKU. Nie wiem jednak czy na nim nadawał. Od siebie dodam że wszystkich Tych Kolegów słuchałem i ja na HUSARKACH DSP. Udało się jeszcze przed świętami uruchomić po stronie odbiorczej dwa egzemplarze tego radyjka, jeden Kolegi SP6ATG i drugi mój własny. Po świętach będzie kolej na tor nadawczy, który wykonany jest mechanicznie w 99,9%. Pozostało ustawić prądy spoczynkowe tranzystorów i przykręcić panel nadajnika do obudowy TRx_a. Nie byłbym sobą gdybym nie wprowadził własnych zmian konstrukcyjnych. U Kolegi są dwie, u mnie trzy drobne modyfikacje. Ale o tym innym razem, wraz z fotkami mojego egzemplarza.
Odbiór w paśmie 50 MHz urywa mi się na 51.030 MHz. Tak dla informacji.
Rysio!
17-04-2017 11:27
Odwiedź stronę użytkownika Znajdź wszystkie posty użytkownika Odpowiedz cytując ten post
SP4LVC Offline
Bogdan sk
*****

Liczba postów: 761
Dołączył: 10-07-2009
Post: #637
RE: HUSAREK DSP
(09-04-2017 23:17)SPO3O2OL napisał(a):  Witam kolego SQ9RIH.Umieściłeś interesujący wpis.Opis NP0 przy 33n skłonił mnie do doboru tych elementów na wszelki wypadek.Dziękuję za odpowiedź.

Dziś zrobiłem sobie kolejny zdjęciowy plik pomocy,który być może przyda się innym nie zaawansowanym Kolegom montującym Husarka DSP.Jeśli ktoś z Kolegów zauważy błąd,proszę o info,poprawię.


Nie mogę rozszyfrować R/T oraz Rx na wyprowadzeniach 4/10 PCF8574A na schemacie modułu radiowego z postu #9.Tzn.domyślam się,że Rx odbiór a R/T odbiór/nadawanie ale nie wiem z czym to należy łączyć.Pcb fabryczne z aukcji jakie posiadam nie ma ścieżek łączących z innymi elementami od wyprowadzeń 4/10 układu U1.Być może to tylko jakieś punkty pomiaru.
Wojtek na ten moment te punkty nie są wykorzystywane.



Rysiu koniecznie 74AC175 z firmy Fairchild. To uzdrowi sytuację.

Bogdan
(Ten post był ostatnio modyfikowany: 17-04-2017 11:59 przez SP4LVC.)
17-04-2017 11:41
Znajdź wszystkie posty użytkownika Odpowiedz cytując ten post
SPO3O2OL Offline
_._. _ _._
****

Liczba postów: 330
Dołączył: 07-01-2017
Post: #638
RE: HUSAREK DSP
Witam Koledzy Husarkowcy.U mnie też kolejny krok do przodu przed samymi świętami.
Na połączenia od DISCO IN/OUT do pcb modułu radiowego wykorzystałem wtyki z przewodami
od uszkodzonych słuchawek smartfonowych.
Nie miałem gniazd SMA(B) do VFO i RF IN/OUT modułu radiowego.Wstawiłem goldpiny po rozgięciu zewnętrznych nóżek.
Na początku zapomniałem podać 5V na wyprowadzenia 12,13 74ac175.Zrobiłem to po pierwszym uruchomieniu ale nie zmieniło to wskazań miernika S.
Wskazania są nadal >3S bez anteny.Rezystory R49,R50 mam dobrane dobrze.
Nie porównywałem na razie napięć DC w kanałach,może tam coś mam do poprawki.
Mimo zastosowania "słabego" 74ac175 Texas Instruments słychać sygnał modulacji z fabrycznego radia obciążonego na wyjściu 50R i stojącego ok 1m
od Husarka DSP nawet na 50MHz.To samo w drugą stronę.Sygnał CW emitowany prosto z wyjścia RF modułu radiowego Husarka DSP(brak BPF,LPF,PA)
słychać w fabrycznym radio również na 50MHz.Nie mam na pcb indukcyjności L2 220nH.
Pykanie w głośniku przy strojeniu si570 jest słyszalne na każdym z pasm.Bardziej na krokach od 1kHz w górę,
na 100Hz i niżej jest OK.
VFO mam przykręcone poprzez metalowe dystanse bezpośrednio do płyty modułu radiowego,być może to błąd.
ATT,AMP1,AMP2-OK,słychać przekaźniki oraz widać zmiany miernika s.
Lutowanie pinów wyprowadzeń głośnika na module DISCO jest trochę problemowe.
Spk R i L są pod taśmą wyświetlacza dotykowego a producent nie umieścił fabrycznie złącz głośnika Huh Wesołych Świąt.

İmage İmage

İmage İmage

ps
Bogdan dziękuję.

Edit
Dokładnie 11.9V na gnieździe Husarka DSP.Zasilacz miniaturowy w obudowie wtyczki AC - 12V/2A.
Na kolektor BCP51-11.6V,za rezystorami R4/R5-8.8V
Za stabilizatorami: 4.95V/4.96V/3.35V
1/2 V3 w trzech punktach ze schematu modułu radiowego 1.68V
Nie wiem co i jak jeszcze sprawdzić w celu zmniejszenia wskazań miernika S bez podłączonej anteny.
Spróbuję jeszcze inny zasilacz DC.

Edit2
Zmiana zasilacza nie pomogła.Nie wiem jakie Koledzy macie wskazania S w okolicy 3.7Mhz
przy włączonym filtrze 2.5kHz i bez podpiętej płyty BPF ale coś mi się wydaje,
że powinienem zapiąć BPF na wejście RF modułu radiowego aby
wskazania spadły w okolicę S1 bez anteny.

Wojc!o
(Ten post był ostatnio modyfikowany: 17-04-2017 17:55 przez SPO3O2OL.)
17-04-2017 13:59
Znajdź wszystkie posty użytkownika Odpowiedz cytując ten post
SP4LVC Offline
Bogdan sk
*****

Liczba postów: 761
Dołączył: 10-07-2009
Post: #639
RE: HUSAREK DSP
(17-04-2017 13:59)SPO3O2OL napisał(a):  Lutowanie pinów wyprowadzeń głośnika na module DISCO jest trochę problemowe.
Wojtku można podejść lutownicą z cienkim grotem i wlutować goldpiny. Wyświetlacz da się delikatnie miejscowo unieść (odchylić) nieco do góry, ponieważ jest zamocowany do PCB na taśmę dwustronnie klejącą.

Bogdan
(Ten post był ostatnio modyfikowany: 17-04-2017 20:48 przez SP4LVC.)
17-04-2017 20:47
Znajdź wszystkie posty użytkownika Odpowiedz cytując ten post
SPO3O2OL Offline
_._. _ _._
****

Liczba postów: 330
Dołączył: 07-01-2017
Post: #640
RE: HUSAREK DSP
Wyświetlacza wolałem nie ruszać.Jakoś wlutowałem piny na jp3-foto w poprzednim poście
ale problem przy lutowaniu był i dlatego podałem informację.
Jak u Ciebie ze wskazaniami S bez anteny?

Wojc!o
(Ten post był ostatnio modyfikowany: 17-04-2017 21:35 przez SPO3O2OL.)
17-04-2017 21:28
Znajdź wszystkie posty użytkownika Odpowiedz cytując ten post
Odpowiedz 


Skocz do:


Użytkownicy przeglądający ten wątek: 3 gości